Shiva Maleki Varnosfaderani1 y Mohamad Forouzanfar2,3,*
Departamento de Ingeniería Eléctrica, Universidad Estatal de Wayne, Detroit, MI 48202, EE. UU.
2Département de Génie des Systèmes, École de Technologie Supérieure (ÉTS), Université du Québec, Montréal, QC H3C 1K3, Canadá
3Centre de Recherche de L’institut Universitaire de Gériatrie de Montréal (CRIUGM), Montreal, QC H3W 1W5, Canadá
*Bioingeniería 2024 , 11 (4),337;
Presentación recibida: 28 de febrero de 2024 / Revisado: 25 de marzo de 2024 / Aceptado: 26 de marzo de 2024 / Publicado: 29 de marzo de 2024
Abstract
A medida que los sistemas de salud de todo el mundo se enfrentan a desafíos como el aumento de los costos, el acceso limitado y la creciente demanda de atención personalizada, la inteligencia artificial (IA) emerge como una fuerza clave para la transformación. Esta revisión está motivada por la urgente necesidad de aprovechar el potencial de la IA para mitigar estos problemas y tiene como objetivo evaluar críticamente su integración en diferentes dominios de la salud. Exploramos cómo la IA potencia la toma de decisiones clínicas, optimiza la operación y la gestión hospitalaria, refina el análisis de imágenes médicas y revoluciona la atención y la monitorización del paciente mediante wearables impulsados por IA. A través de varios estudios de caso, revisamos cómo la IA ha transformado dominios específicos de la salud y analizamos los desafíos restantes y las posibles soluciones. Además, analizaremos las metodologías para evaluar las soluciones de IA para la salud, los desafíos éticos de la implementación de la IA y la importancia de la privacidad de los datos y la mitigación de sesgos para un uso responsable de la tecnología. Al presentar una evaluación crítica del potencial transformador de la IA, esta revisión proporciona a los investigadores una comprensión más profunda de su impacto actual y futuro en la atención médica. Fomenta un diálogo interdisciplinario entre investigadores, médicos y tecnólogos para abordar las complejidades de la implementación de la IA, fomentando el desarrollo de soluciones impulsadas por la IA que prioricen los estándares éticos, la equidad y un enfoque centrado en el paciente.
Cuadro sinóptico: Aplicaciones de la inteligencia artificial en medicina
| Dominio | Aplicación | Impacto/Beneficios |
| Toma de decisiones clínicas | Asistencia en diagnóstico, predicción de enfermedades, recomendación de tratamientos | Mejora la precisión diagnóstica y la personalización de la atención |
| Gestión hospitalaria | Optimización de recursos, programación de citas, administración de camas | Incrementa la eficiencia operativa y reduce costos |
| Análisis de imágenes médicas | Detección automática de patologías, interpretación de radiografías, resonancias y tomografías | Agiliza procesos, disminuye errores humanos y facilita diagnósticos tempranos |
| Monitorización de pacientes | Seguimiento continuo mediante dispositivos wearables, alertas de riesgo | Permite atención personalizada y temprana intervención en situaciones críticas |
| Evaluación de tecnologías IA | Implementación y validación de soluciones, análisis de desempeño | Garantiza la calidad y seguridad de las herramientas empleadas |
| Ética y privacidad | Protección de datos, mitigación de sesgos, cumplimiento normativo | Favorece el uso responsable, la equidad y la confianza en la tecnología |
| Investigación médica | Identificación de patrones en grandes volúmenes de datos, descubrimiento de nuevos fármacos | Impulsa la innovación, acelera el desarrollo científico y mejora tratamientos |
| Educación y formación médica | Simulaciones clínicas, aprendizaje personalizado, entrenamiento asistido por IA | Mejora la capacitación de personal médico y la actualización de conocimientos |
La inteligencia artificial (IA) ha emergido como una de las herramientas más revolucionarias en el campo de la medicina, transformando profundamente la forma en que se diagnostican, tratan y previenen enfermedades. Su incorporación en procesos médicos y administrativos ha permitido avances que, hasta hace pocos años, parecían lejanos. Gracias al aprendizaje automático y al análisis avanzado de grandes volúmenes de datos clínicos, la IA facilita la identificación de patrones complejos, la predicción de resultados clínicos y la recomendación de estrategias terapéuticas personalizadas para cada paciente. Esta capacidad de analizar información a una velocidad y profundidad inalcanzable para el ser humano ha contribuido a mejorar la exactitud de los diagnósticos, anticipar complicaciones y reducir los márgenes de error.
Además, la IA no solo se limita al apoyo en la toma de decisiones clínicas, sino que también ha demostrado ser fundamental en la gestión hospitalaria y la administración eficiente de los recursos en los sistemas de salud. Los algoritmos inteligentes permiten prever demandas, optimizar el uso de camas y quirófanos, así como disminuir los tiempos de espera para las personas usuarias. Todo esto se traduce en una mayor eficiencia operativa, reducción de costos y mejor experiencia para quienes reciben atención médica.
La integración de sistemas de inteligencia artificial en hospitales y clínicas ha propiciado la aparición de nuevas aplicaciones, como la automatización de la programación de citas, el monitoreo remoto de pacientes y la detección temprana de brotes epidemiológicos. A medida que esta tecnología avanza, también crece el debate sobre la ética, la seguridad y la privacidad de los datos, lo que impulsa a los sistemas de salud a establecer marcos regulatorios adecuados y prácticas responsables en el uso de IA.
En este contexto, las personas profesionales de la salud cuentan con herramientas más precisas para la toma de decisiones, lo que repercute en un abordaje más integral y personalizado de cada caso. Así, la inteligencia artificial se consolida como un aliado estratégico para mejorar la calidad del servicio, optimizar procesos internos y, en última instancia, garantizar una atención más humana y eficiente en el sector salud.
1. Introducción
En los últimos años, la inteligencia artificial (IA) ha emergido como una fuerza transformadora en diversos sectores, siendo el sanitario uno de los más significativos [ 1 ]. La integración de la IA en hospitales y clínicas representa un cambio de paradigma en la prestación y gestión de la atención médica. Este artículo pretende explorar el papel multifacético de la IA en entornos sanitarios, centrándose en su impacto en la toma de decisiones clínicas, las operaciones hospitalarias, el diagnóstico médico, la atención al paciente y las consideraciones éticas que plantea.
El concepto de IA en la atención médica no es nuevo; se remonta a los inicios de la informática, cuando los investigadores concibieron por primera vez máquinas capaces de imitar la inteligencia humana [ 2 ]. Sin embargo, no fue hasta el avance de los algoritmos de aprendizaje automático [ 3 ] y el aumento exponencial de la potencia computacional y la disponibilidad de datos [ 4 ] que las aplicaciones de IA en la atención médica comenzaron a florecer. Esta evolución ha estado marcada por hitos significativos, desde los primeros sistemas expertos [ 5 ] hasta las redes neuronales avanzadas capaces de superar a los expertos humanos en tareas específicas [ 6 ].
Hoy en día, la IA en la atención médica abarca una amplia gama de aplicaciones [ 7 ]. En entornos clínicos, ayuda a diagnosticar enfermedades, predecir los resultados de los pacientes y personalizar los planes de tratamiento [ 8 ]. En la gestión hospitalaria, la IA optimiza la eficiencia operativa, agiliza las tareas administrativas y mejora el flujo y la programación de pacientes [ 9 ]. En el campo del diagnóstico médico, la IA mejora la precisión y la velocidad del análisis de imágenes en radiología y patología [ 10 ]. Además, la IA desempeña un papel crucial en la atención al paciente a través de la monitorización remota, la telemedicina y la asistencia virtual, alterando fundamentalmente el paradigma de la interacción médico-paciente [ 11 ].
Este artículo explora el papel evolutivo de la inteligencia artificial en la atención médica, centrándose en su aplicación en hospitales y clínicas. Considerando el amplio alcance de este estudio, empleamos un enfoque meticuloso en la selección de referencias, centrándonos en trabajos publicados en revistas de prestigio durante los últimos cinco años. Nuestra búsqueda se realizó utilizando Google Scholar y PubMed, lo que garantizó una exploración exhaustiva de la literatura pertinente.
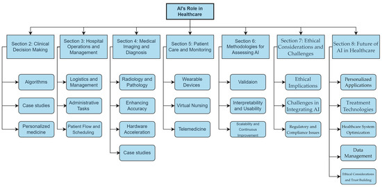
La Figura 1 ofrece una visión general de los temas clave abordados en este artículo. Comenzamos con la IA en la toma de decisiones clínicas, destacando su uso en el diagnóstico, el pronóstico y la medicina personalizada mediante estudios de casos específicos de enfermedades. A continuación, se analiza el papel de la IA en la mejora de las operaciones y la gestión hospitalaria, incluyendo la logística, las tareas administrativas y la programación. Además, examinamos la IA en la imagenología y el diagnóstico médico, donde mejora la precisión y la eficiencia en radiología y patología. Este artículo también aborda el impacto de la IA en la atención y la monitorización del paciente, con un análisis de los wearables y los asistentes de enfermería virtuales impulsados por IA, y la expansión de la telemedicina. Asimismo, analizamos las metodologías para evaluar el rendimiento de las soluciones de IA en el ámbito de la atención médica. Se abordan las consideraciones éticas y los desafíos de la integración de la IA, como la privacidad, los sesgos y la seguridad de los datos, seguido de una mirada al futuro de la IA en la atención médica, considerando su potencial para mejorar los resultados de los pacientes y responder a las crisis de salud mundiales.

Figura 1. Descripción general completa de las aplicaciones de IA en hospitales y clínicas: exploración detallada de los temas clave abordados en este documento.
2. IA en la toma de decisiones clínicas
Esta sección explora cómo la IA, con sus avanzadas capacidades de aprendizaje y procesamiento, está transformando el campo del diagnóstico y el tratamiento médico. Al aprovechar el poder de la IA, los profesionales sanitarios ahora cuentan con herramientas que proporcionan un análisis más profundo de los datos de los pacientes. Esto se traduce en diagnósticos más precisos y planes de tratamiento más eficaces. Exploraremos tres aspectos fundamentales: algoritmos de IA para el diagnóstico y el pronóstico, casos prácticos de IA en la detección de enfermedades como el cáncer y la diabetes, y el papel de la IA en el creciente campo de la medicina personalizada.
2.1. Algoritmos de IA para diagnóstico y pronóstico
Los algoritmos de IA se están convirtiendo en importantes contribuyentes al diagnóstico y la predicción de enfermedades, ofreciendo nuevos conocimientos para la atención médica. Estos algoritmos analizan grandes cantidades de datos médicos para identificar patrones y correlaciones que podrían eludir el análisis humano. Por ejemplo, en oncología, los algoritmos de IA pueden analizar imágenes radiográficas, información genética e historiales clínicos de pacientes para detectar el cáncer en etapas tempranas [ 12 ]. De igual manera, en cardiología, los modelos de IA se emplean para predecir infartos y accidentes cerebrovasculares mediante el análisis de patrones de ECG y otros signos vitales [ 13 ].
Una de las principales fortalezas de la IA en el diagnóstico es su capacidad de aprendizaje y mejora continua. A medida que estos algoritmos se exponen a más datos, su precisión diagnóstica y precisión predictiva mejoran. Esto es crucial en el manejo de enfermedades complejas y crónicas, donde la detección temprana y la intervención oportuna pueden salvar vidas [ 14 ].
Además, el papel de la IA en el pronóstico es igualmente transformador [ 15 , 16 ]. Al analizar los patrones de progresión de la enfermedad, la IA puede predecir posibles complicaciones, lo que permite a los profesionales sanitarios diseñar estrategias preventivas. Esto es especialmente importante en enfermedades crónicas como la diabetes, donde la IA puede predecir posibles riesgos, como la insuficiencia renal o la pérdida de visión, mediante el análisis de los niveles de glucosa en sangre, los factores de estilo de vida y las respuestas al tratamiento a lo largo del tiempo [ 17 ].
Los algoritmos de IA se pueden clasificar en general en aprendizaje automático, aprendizaje profundo y procesamiento del lenguaje natural, cada uno con fortalezas y aplicaciones únicas:
- Aprendizaje automático (ML): los algoritmos de ML aprenden de los datos para hacer predicciones o tomar decisiones sin estar programados explícitamente para la tarea [ 18 ]. En el ámbito sanitario, los algoritmos de aprendizaje supervisado han sido fundamentales para desarrollar modelos predictivos de resultados de pacientes basados en datos históricos [ 19 ]. El aprendizaje no supervisado, por otro lado, se utiliza para identificar patrones o grupos dentro de los datos, lo que resulta útil para descubrir nuevos subtipos de enfermedades [ 20 ]. El aprendizaje de refuerzo, en el que los algoritmos aprenden a tomar secuencias de decisiones mediante ensayo y error, tiene potencial para la optimización de tratamientos personalizados [ 21 ].
- Aprendizaje profundo (DL): un subconjunto del aprendizaje automático (ML), el aprendizaje profundo utiliza redes neuronales con múltiples capas (de ahí el nombre «profundo») para analizar estructuras de datos complejas. Las redes neuronales convolucionales (CNN) son particularmente eficaces para procesar datos de imágenes, lo que las hace invaluables para diagnosticar enfermedades a partir de imágenes médicas como radiografías o resonancias magnéticas [ 22 ]. Algunas otras arquitecturas avanzadas de CNN incluyen Residual Network (ResNet), Inception, Visual Geometry Group (VGG) y Graph Convolutional Networks (GCN), cada una con sus propias fortalezas y aplicaciones en el análisis de imágenes, la clasificación y el procesamiento de datos de gráficos [ 23 ]. Las redes neuronales recurrentes (RNN), conocidas por su capacidad para manejar datos secuenciales, se utilizan para analizar datos de series temporales, como señales fisiológicas recopiladas durante el monitoreo de pacientes, para predecir deterioros de la salud o resultados a lo largo del tiempo [ 24 ]. Por ejemplo, las redes de memoria a corto y largo plazo (LSTM), una variante sofisticada de las RNN, se han utilizado ampliamente en la detección de la apnea del sueño mediante datos de polisomnografía [ 25 ]. Además, los modelos Transformer, como BERT (Bidireccional Encoder Representations from Transformers) y GPT (Generative Pre-trained Transformer), ofrecen enfoques revolucionarios para procesar el lenguaje natural en las notas clínicas, lo que permite una extracción más precisa de la información y los conocimientos del paciente. Las redes generativas antagónicas (GAN) [ 26 ] y los modelos de difusión condicional [ 27 ] han surgido como una herramienta poderosa para generar imágenes médicas sintéticas para el entrenamiento sin preocupaciones por la privacidad, mientras que las redes neuronales gráficas (GNN) están desbloqueando nuevas posibilidades en el modelado de redes complejas biológicas y relacionadas con la salud, desde la predicción de interacciones de proteínas hasta la comprensión de las vías de la enfermedad.
La Tabla 1 proporciona un resumen de los diversos modelos de aprendizaje profundo analizados, incluidas sus aplicaciones, fortalezas y áreas de la atención médica que están transformando.
Tabla 1. Descripción general de los modelos avanzados de aprendizaje profundo en el diagnóstico y pronóstico de la atención médica.

3.Procesamiento del lenguaje natural (PLN): Los algoritmos de PLN permiten a las computadoras comprender e interpretar el lenguaje humano. En el ámbito sanitario, el PLN se utiliza para extraer información significativa de fuentes de datos no estructurados, como notas clínicas o literatura de investigación, lo que ayuda tanto en los procesos de diagnóstico como en la agregación de conocimientos para la estimación del pronóstico [ 33 ]. Un ejemplo de este tipo de modelo de lenguaje es GatorTron [ 34 ]. Se trata de un modelo de PLN basado en Transformer a gran escala, adaptado al ámbito sanitario. Utiliza la arquitectura Transformer, conocida por su eficiencia en el manejo de tareas secuencia a secuencia y su capacidad para procesar grandes conjuntos de datos, para interpretar y analizar historiales clínicos electrónicos. Con sus 8900 millones de parámetros, GatorTron se entrena con más de 90 000 millones de palabras de texto clínico, lo que lo convierte en un modelo muy avanzado para extraer y comprender información médica compleja de fuentes de datos no estructurados.
Los algoritmos de IA no son solo herramientas para un diagnóstico y pronóstico eficientes; representan un cambio de paradigma en la comprensión y la gestión de la salud y la enfermedad. Las siguientes secciones profundizarán en estudios de casos específicos y en el papel de la IA en la personalización de la atención médica, destacando aún más su profundo impacto en la toma de decisiones clínicas.
2.2. Estudios de caso de IA en la detección de enfermedades
El potencial de la IA para la detección temprana y el diagnóstico preciso de enfermedades como el cáncer, la diabetes y otras afecciones críticas se ha demostrado en diversos estudios de caso. Esta subsección explora algunos ejemplos destacados que ilustran cómo la tecnología de IA está avanzando en el campo de la detección de enfermedades:
- Detección de cáncer: Una de las aplicaciones más innovadoras de la IA es la detección temprana del cáncer. Un caso de estudio notable implica el uso de algoritmos de aprendizaje profundo en el análisis de mamografías para la detección del cáncer de mama. Las investigaciones han demostrado que la IA puede identificar patrones en imágenes mamográficas que indican crecimientos cancerosos, a menudo con mayor precisión que los métodos tradicionales. Un estudio notable publicado en la revista Nature informó el desarrollo de un modelo de IA por parte de Google Health [ 35 ]. Este modelo se entrenó con un gran conjunto de datos de mamografías y demostró la capacidad de detectar el cáncer de mama con mayor precisión que los radiólogos humanos. El sistema de IA mostró una reducción tanto de los falsos positivos como de los falsos negativos, factores clave en el diagnóstico del cáncer. Este progreso en la tecnología de IA es significativo porque la detección temprana del cáncer de mama puede mejorar drásticamente el pronóstico y los resultados del tratamiento.
- Manejo de la diabetes: El papel de la IA en el manejo y la detección de la diabetes, en particular mediante algoritmos de aprendizaje automático, representa un área de mejora significativa en la atención médica. Estos algoritmos pueden analizar datos de pacientes para predecir la aparición y la progresión de la diabetes y sus complicaciones, como se ha demostrado en diversos estudios.
En un estudio, se aplicaron varios algoritmos de clasificación supervisada para predecir y clasificar ocho complicaciones de la diabetes, incluyendo síndrome metabólico, dislipidemia, neuropatía, nefropatía, pie diabético, hipertensión, obesidad y retinopatía [ 36 ]. El conjunto de datos utilizado en este estudio comprende 79 atributos de entrada, incluyendo resultados de pruebas médicas e información demográfica recopilada de 884 pacientes. El rendimiento de los modelos se evaluó utilizando la precisión y la puntuación F1, alcanzando un máximo de 97.8% y 97.7%, respectivamente. Entre los diferentes clasificadores, bosque aleatorio (RF), Adaboost y XGBoost lograron el mejor rendimiento. Este alto nivel de precisión demuestra el potencial del aprendizaje automático en la predicción efectiva de las complicaciones de la diabetes.
Otro estudio se centró en evaluar la eficacia de los algoritmos de aprendizaje automático para predecir complicaciones y un control glucémico deficiente en pacientes con diabetes tipo 2 que no cumplían el tratamiento [ 37 ]. Este estudio del mundo real utilizó datos de 800 pacientes con diabetes tipo 2, de los cuales 165 cumplieron los criterios de inclusión. Se utilizaron diferentes algoritmos de aprendizaje automático para desarrollar modelos de predicción, y el rendimiento predictivo se evaluó mediante el área bajo la curva. Los puntajes de rendimiento más altos para predecir diversas complicaciones, como la nefropatía diabética, la neuropatía, la angiopatía y la enfermedad ocular, fueron del 90,2 %, 85,9 %, 88,9 % y 83,2 %, lo que demuestra la efectividad de estos modelos.
- Predicción de cardiopatías: La predicción de cardiopatías mediante IA representa un avance significativo en la atención médica cardiovascular. Esta aplicación no solo busca predecir la aparición de cardiopatías, sino también determinar su gravedad, un factor crucial para un tratamiento y manejo eficaces.
Un estudio innovador en esta área se centró en un modelo de predicción basado en aprendizaje automático que realiza clasificaciones binarias y múltiples de cardiopatías [ 38 ]. El modelo, conocido como Fuzzy-GBDT, integra lógica difusa con un árbol de decisión de gradiente para simplificar la complejidad de los datos y mejorar la precisión de la predicción. Además, para evitar el sobreajuste, el modelo incorpora una técnica de bagging, lo que mejora su capacidad para clasificar la gravedad de las cardiopatías. Los resultados de la evaluación de este modelo muestran una excelente precisión y estabilidad en la predicción de cardiopatías, lo que demuestra su potencial como herramienta valiosa en el ámbito sanitario.
Otro estudio interesante presenta un sistema de atención médica de vanguardia que emplea aprendizaje profundo de conjunto junto con enfoques de fusión de características [ 39 ]. Este sistema está diseñado para superar las limitaciones de los modelos tradicionales de aprendizaje automático que tienen dificultades con conjuntos de datos de alta dimensión. Lo logra integrando datos de sensores con registros médicos electrónicos, creando un conjunto de datos más holístico para la predicción de enfermedades cardíacas. El sistema utiliza la técnica de ganancia de información para agilizar este conjunto de datos, centrándose en las características más relevantes y reduciendo así la complejidad computacional. Un aspecto clave de este modelo es la aplicación de probabilidad condicional para la ponderación precisa de características, lo que mejora el rendimiento general del sistema. Impresionantemente, este modelo de aprendizaje profundo de conjunto logró una precisión del 98,5%, superando a los modelos existentes e ilustrando su eficacia en la predicción de enfermedades cardíacas.
- IA en trastornos neurológicos: La integración de la IA, en particular el aprendizaje profundo (AA), en neurología ha abierto nuevas vías para el diagnóstico y el tratamiento de trastornos neurológicos. La literatura reciente revela avances significativos en el uso de la IA para la detección temprana y un diagnóstico más preciso de diversas afecciones, incluida la EA.
Un área de notable avance es el uso del aprendizaje profundo en estudios de neuroimagen. La capacidad del aprendizaje profundo para procesar y aprender de datos brutos mediante transformaciones complejas y no lineales lo hace ideal para identificar las alteraciones sutiles y difusas características de muchos trastornos neurológicos y psiquiátricos. La investigación en este ámbito ha demostrado que el aprendizaje profundo puede ser una herramienta poderosa en la búsqueda continua de biomarcadores de dichas afecciones, ofreciendo posibles avances en la comprensión y el diagnóstico de trastornos cerebrales [ 40 ].
Promoviendo este progreso, una revisión exhaustiva de las técnicas de aprendizaje profundo en el pronóstico de una variedad de trastornos neuropsiquiátricos y neurológicos, como accidente cerebrovascular, Alzheimer, Parkinson, epilepsia, autismo, migraña, parálisis cerebral y esclerosis múltiple, ha subrayado la versatilidad del aprendizaje profundo para abordar desafíos de la vida real en varios dominios, incluido el diagnóstico de enfermedades [ 41 ]. En el caso específico de la enfermedad de Alzheimer (EA), la causa más común de demencia, el aprendizaje profundo ha demostrado ser prometedor en la mejora de la precisión del diagnóstico. Utilizando redes neuronales convolucionales (CNN), los investigadores han desarrollado marcos para detectar características de EA a partir de datos de imágenes por resonancia magnética (MRI) [ 42 ]. Al considerar diferentes etapas de la demencia y crear mapas de probabilidad de enfermedades de alta resolución, estos modelos proporcionan visualizaciones intuitivas del riesgo individual de EA. Este enfoque, especialmente al abordar el desequilibrio de clases en conjuntos de datos, ha logrado una alta precisión, superando los métodos existentes. La adaptación de dichos modelos a conjuntos de datos extensos como la Iniciativa de Neuroimágenes de la Enfermedad de Alzheimer (ADNI) valida aún más su eficacia para predecir las clases de EA.
- Perspectivas clave: Estos estudios de caso destacan el importante papel de la IA en el avance de la detección de enfermedades en diversas disciplinas médicas, ofreciendo diagnósticos precisos y oportunos, a menudo mediante métodos no invasivos. Sin embargo, a medida que la tecnología de IA continúa evolucionando, existe una necesidad crítica de abordar desafíos como la privacidad de los datos, la transparencia algorítmica y garantizar el acceso equitativo a estas tecnologías. Los desarrollos futuros deben centrarse en la creación de sistemas de IA más robustos que puedan gestionar diversos conjuntos de datos, reduciendo así los posibles sesgos en el diagnóstico. Además, la integración de la IA con los métodos de diagnóstico tradicionales y el fomento de la colaboración interdisciplinaria entre tecnólogos, médicos y pacientes serán clave para aprovechar al máximo el potencial de la IA en la detección y el tratamiento de enfermedades.
2.3. El papel de la IA en la medicina personalizada
La llegada de la IA a la atención médica ha impulsado el crecimiento de la medicina personalizada, un paradigma que adapta el tratamiento médico a las características individuales de cada paciente. Esta subsección explora cómo la IA contribuye decisivamente a impulsar este enfoque personalizado, ofreciendo nuevas perspectivas sobre la atención al paciente que antes eran inalcanzables.
- Adaptación de tratamientos a perfiles genéticos: Una de las aplicaciones más significativas de la IA en la medicina personalizada se encuentra en el campo de la genómica. Los algoritmos de IA pueden analizar vastos conjuntos de datos genómicos para identificar mutaciones y variaciones que podrían influir en la respuesta de un individuo a ciertos tratamientos. Por ejemplo, en oncología, la IA ayuda a identificar marcadores genéticos específicos susceptibles a terapias dirigidas contra el cáncer. Este enfoque aumenta la eficacia del tratamiento y minimiza el riesgo de reacciones adversas, garantizando un plan de tratamiento más efectivo y seguro para el paciente.
Un excelente ejemplo de esta aplicación es un estudio centrado en el carcinoma urotelial no músculo invasivo, un tipo de cáncer de vejiga conocido por su alto riesgo de recurrencia [ 43 ]. En este estudio, los investigadores emplearon un algoritmo de aprendizaje automático para analizar datos genómicos de pacientes en su presentación inicial. Su objetivo era identificar los genes más predictivos de recurrencia dentro de los cinco años posteriores a la resección transuretral del tumor de vejiga. El estudio implicó el perfilamiento del genoma completo de 112 muestras congeladas de carcinoma urotelial no músculo invasivo utilizando Human WG-6 BeadChips. Luego se aplicó un algoritmo de programación genética para desarrollar modelos matemáticos de clasificación para la predicción de resultados. El proceso implicó un remuestreo basado en validación cruzada y la evaluación de las frecuencias de uso de genes para identificar los genes con mayor pronóstico. Estos genes se combinaron posteriormente en reglas dentro de un algoritmo de votación para predecir la probabilidad de recurrencia del cáncer. De los genes analizados, 21 se identificaron como predictivos de recurrencia. Se realizó una validación adicional a través de la reacción en cadena de la polimerasa cuantitativa en un subconjunto de 100 pacientes. Los resultados fueron prometedores: una regla combinada de cinco genes, utilizando el algoritmo de votación, mostró una sensibilidad del 77 % y una especificidad del 85 % para predecir la recurrencia en el conjunto de entrenamiento. Además, se desarrolló una regla de tres genes, que ofrece una sensibilidad del 80 % y una especificidad del 90 % en el conjunto de entrenamiento para la predicción de la recurrencia.
- Análisis predictivo en el desarrollo de fármacos: La IA también desempeña un papel crucial en el desarrollo de fármacos, en particular al predecir la respuesta de diferentes pacientes a un fármaco. Mediante el análisis de datos históricos de ensayos clínicos y registros de pacientes, los modelos de IA pueden predecir la eficacia de los fármacos en diversos grupos demográficos [ 44 , 45 ]. Esta capacidad predictiva es invaluable para el diseño de ensayos clínicos y el desarrollo de fármacos más eficaces para poblaciones específicas de pacientes.
En los últimos años, la IA ha logrado avances notables en el desarrollo de fármacos. Exscientia presentó la primera molécula de fármaco diseñada con IA para ensayos clínicos a principios de 2020 [ 46 ]. AlphaFold de DeepMind logró un gran avance en julio de 2021 al predecir las estructuras de más de 330.000 proteínas, incluido el genoma humano completo. En 2022, Insilico Medicine inició los ensayos de fase I para una molécula descubierta por IA, un proceso significativamente más rápido y rentable que los métodos tradicionales. Para 2023, AbSci había innovado en la creación de anticuerpos mediante IA generativa, e Insilico Medicine vio cómo un fármaco diseñado con IA recibía la designación de fármaco huérfano de la FDA, con ensayos de fase II planificados poco después. Estos hitos marcan una era transformadora en el descubrimiento de fármacos impulsado por IA.
La aplicación de la IA se extiende a la identificación de nuevas proteínas o genes como posibles objetivos de enfermedades, con sistemas capaces de predecir las estructuras 3D de estos objetivos mediante aprendizaje profundo [ 47 ]. La IA también está revolucionando las simulaciones moleculares y la predicción de propiedades de fármacos como la toxicidad y la bioactividad, lo que permite simulaciones de alta fidelidad que se pueden ejecutar completamente in silico [ 44 ]. Además, la IA está cambiando el paradigma del descubrimiento de fármacos tradicional del cribado de grandes bibliotecas de moléculas a la generación de nuevas moléculas de fármacos desde cero [ 48 ]. Este enfoque puede mejorar la eficiencia del proceso de descubrimiento de fármacos y puede conducir al desarrollo de nuevas terapias.
El creciente interés de la industria en el descubrimiento de fármacos basado en IA se evidencia en las sustanciales inversiones que recibe el sector. La promesa de menores costos, plazos de desarrollo más cortos y la posibilidad de tratar enfermedades actualmente incurables posicionan a la IA como una herramienta clave en el futuro del desarrollo de fármacos.
Los avances de la IA en el desarrollo de fármacos subrayan la necesidad de que los marcos jurídicos y de políticas se adapten a estos rápidos cambios tecnológicos, garantizando la seguridad y eficacia continuas de los medicamentos y aprovechando al mismo tiempo todo el potencial de la IA en la atención sanitaria.
3.Personalización de planes de tratamiento: Los sistemas de IA son expertos en la integración y el análisis de diversos tipos de datos de salud, desde historiales clínicos y resultados de laboratorio hasta información sobre el estilo de vida y factores ambientales. Esta capacidad permite a los profesionales sanitarios crear planes de tratamiento más precisos e integrales [ 49 ]. Por ejemplo, en el manejo de enfermedades crónicas como la diabetes, la IA puede analizar datos de dispositivos portátiles, registros de dieta y mediciones de glucosa en sangre para recomendar ajustes personalizados en el estilo de vida y la medicación para un mejor control de la enfermedad [ 50 ].
4.IA en salud mental: En el campo de la salud mental, la IA se utiliza para personalizar los enfoques de tratamiento. Al monitorear patrones en el habla [ 51 ], el comportamiento [ 52 ] y la actividad en redes sociales [ 53 , 54 ], las herramientas de IA pueden ayudar a identificar la aparición de problemas de salud mental y sugerir intervenciones adaptadas a la situación particular de cada individuo. Este enfoque personalizado es crucial en salud mental, donde la eficacia del tratamiento puede variar significativamente de una persona a otra.
En futuras investigaciones y desarrollos en el ámbito del tratamiento de la salud mental, una dirección prometedora es la integración de sistemas de IA con la inteligencia emocional [ 55 ]. Estos sistemas podrían ser cruciales para la detección temprana y la intervención de trastornos de salud mental mediante el análisis de patrones de habla y comportamiento en busca de signos de afecciones como la depresión o la ansiedad. Una mayor exploración de la personalización de la terapia mediante IA podría conducir a una atención más individualizada y eficaz.
Abordar la accesibilidad también es crucial; los chatbots o asistentes virtuales con IA pueden brindar apoyo inmediato, superando las barreras de los servicios tradicionales de salud mental. Además, la incorporación de IA para asistir a los terapeutas en tiempo real durante las sesiones podría mejorar significativamente la eficacia de la terapia. Centrarse en estos aspectos puede transformar la atención de la salud mental en una práctica más empática, accesible y personalizada, mejorando así los resultados y el apoyo a los pacientes.
5.Perspectivas clave: Si bien la integración de la IA en la medicina personalizada ofrece un potencial transformador, también presenta diversos desafíos que deben abordarse. Más allá de la privacidad de los datos y el sesgo algorítmico, otras preocupaciones importantes incluyen la interoperabilidad y la integración de datos entre diversos sistemas de salud [ 56 ], garantizar que los sistemas de IA cumplan con los estándares regulatorios y éticos, y establecer su validez y fiabilidad clínicas [ 57 ].
Además, la equidad en la salud sigue siendo un desafío crítico, ya que la IA debe ser accesible y beneficiosa para todos los segmentos de la población, evitando disparidades en la atención médica [ 58 ]. La escalabilidad y generalización de los sistemas de IA a diversos grupos demográficos de pacientes y entornos de atención médica también es esencial. Igualmente importante es la capacitación y la aceptación de estas herramientas entre los profesionales de la salud. Si bien la IA puede sobresalir en ciertas tareas de diagnóstico, sirve como una herramienta valiosa que mejora las capacidades de los profesionales de la salud en lugar de reemplazar por completo el juicio humano. Por lo tanto, la integración de la IA en los flujos de trabajo de atención médica debe verse como una relación simbiótica, que en última instancia conduce a mejores resultados para los pacientes. Además, las consideraciones de costo y la asignación efectiva de recursos plantean desafíos en la implementación de soluciones de IA en entornos de atención médica [ 59 ].
3. IA en las operaciones y la gestión hospitalaria
En el complejo y dinámico entorno de hospitales y clínicas, la eficiencia operativa y de gestión es crucial para brindar una atención médica de calidad. La integración de la IA en estos aspectos marca una nueva era en la gestión sanitaria. Esta sección explora cómo se está aprovechando la IA para revolucionar las operaciones hospitalarias, mejorando la eficiencia, reduciendo costes y optimizando la atención al paciente. Exploraremos tres áreas principales: el papel de la IA en la optimización de la logística y la gestión de recursos, su aplicación en la automatización de tareas administrativas y su contribución a la mejora del flujo y la programación de pacientes.
La Tabla 2 resume las aplicaciones transformadoras de la IA en las operaciones y la gestión hospitalarias.
Tabla 2. Aplicaciones transformadoras de la IA en la gestión hospitalaria.

3.1. IA para la logística y la gestión de recursos hospitalarios
Una logística y una gestión de recursos eficaces son vitales para el buen funcionamiento de cualquier centro sanitario. Las tecnologías de IA desempeñan un papel cada vez más importante en la optimización de estos aspectos, lo que se traduce en operaciones más eficientes y rentables.
- Gestión de inventario: Los sistemas de IA se utilizan para gestionar predictivamente el inventario en hospitales [ 60 , 61 ]. Mediante el análisis de patrones de uso, la afluencia de pacientes y otros datos relevantes, la IA puede pronosticar la necesidad de suministros médicos, medicamentos y equipos. Esta capacidad predictiva garantiza que los hospitales mantengan niveles óptimos de existencias, reduciendo el desperdicio y asegurando la disponibilidad de suministros críticos cuando se necesiten.
- Gestión de instalaciones: La IA también contribuye a la gestión eficiente de las instalaciones hospitalarias. Por ejemplo, los sistemas basados en IA pueden controlar los sistemas de calefacción, ventilación y aire acondicionado (HVAC) de forma más eficiente, reduciendo los costes energéticos y manteniendo un entorno confortable para los pacientes y el personal [ 62 ]. Además, la IA puede facilitar el mantenimiento predictivo de los equipos hospitalarios, identificando posibles problemas antes de que provoquen averías, minimizando así el tiempo de inactividad y los costes de reparación [ 63 ].
- Asignación de recursos: Una de las aplicaciones más importantes de la IA en la gestión hospitalaria es la optimización de la asignación de recursos [ 64 ]. Los algoritmos de IA pueden analizar conjuntos de datos complejos, como ingresos de pacientes, disponibilidad de personal y capacidades operativas, para optimizar la asignación de recursos humanos y materiales. Esto incluye la programación de cirugías y procedimientos médicos de forma que se maximice la utilización de quirófanos y personal médico, a la vez que se minimizan los tiempos de espera de los pacientes [ 65 ].
- Optimización de la cadena de suministro: La IA mejora las operaciones de la cadena de suministro en hospitales mediante el análisis de tendencias y la automatización de los procesos de pedidos [ 66 , 67 ]. Puede anticipar interrupciones en la cadena de suministro y sugerir soluciones alternativas, garantizando que las operaciones del hospital no se vean afectadas por desafíos externos. En situaciones de emergencia o durante crisis sanitarias, los sistemas de IA desempeñan un papel crucial en la gestión de la logística y los recursos [ 68 ]. Pueden analizar rápidamente la situación, predecir los recursos necesarios y contribuir a su distribución eficiente donde más se necesitan.
En conclusión, el papel de la IA en la logística y la gestión de recursos hospitalarios es multifacético y de gran impacto. Al automatizar y optimizar estos aspectos críticos, la IA puede generar eficiencias operativas y mejorar la calidad general de la atención al paciente. A medida que la tecnología de IA continúa avanzando, su potencial para revolucionar aún más las operaciones y la gestión hospitalaria es enorme, abriendo nuevas vías para la innovación en la prestación de servicios de salud.
3.2. Automatización de tareas administrativas con IA
En esta subsección se examina cómo se utiliza la IA para agilizar los procesos administrativos, reduciendo así la carga de trabajo del personal sanitario y mejorando la prestación general del servicio:
- Gestión de datos de pacientes: La IA desempeña un papel importante en la gestión de grandes cantidades de datos de pacientes [ 69 ]. Los sistemas de IA pueden organizar, categorizar y procesar registros de pacientes, citas e historiales de tratamiento con alta eficiencia y precisión. Estos sistemas también pueden extraer información relevante de datos no estructurados, como notas del médico, lo que facilita a los proveedores de atención médica acceder y analizar la información del paciente. Por ejemplo, un estudio utilizó IA y procesamiento del lenguaje natural (PLN) para analizar registros médicos electrónicos (HCE), centrándose en notas de consulta no codificadas para la predicción de enfermedades [ 70 ]. Se aplicaron técnicas como la bolsa de palabras y el modelado de temas, junto con un método para hacer coincidir las notas con una ontología médica. Este enfoque se probó particularmente para el cáncer colorrectal. El estudio encontró que el método basado en ontología mejoró significativamente el rendimiento predictivo, con un AUC de 0,870, superando los puntos de referencia tradicionales. Esto destaca el potencial de la IA para extraer información útil de los datos no estructurados de los HCE, mejorando la precisión de la predicción de enfermedades.
- Facturación y procesamiento de reclamaciones: Los algoritmos de IA también se pueden utilizar para automatizar la facturación y el procesamiento de reclamaciones de seguros. Pueden analizar y procesar rápidamente los datos de las reclamaciones, identificar errores o inconsistencias y garantizar que la facturación sea precisa y cumpla con las regulaciones pertinentes [ 71 ]. Esto no solo acelera el proceso de reembolso, sino que también reduce la probabilidad de errores de facturación, lo que lleva a mejores operaciones financieras y satisfacción del paciente. Por ejemplo, un estudio en el sector de seguros utilizó el aprendizaje automático para mejorar la precisión de la estimación de la reserva de pérdidas, crucial para los estados financieros [ 72 ]. Alejándose de los modelos tradicionales a nivel macro, este enfoque utilizó datos de reclamaciones individuales, integrando detalles sobre las pólizas, los asegurados y las reclamaciones. El método abordó el desafío de las variables censuradas a la derecha mediante la creación de conjuntos de datos personalizados para el entrenamiento y la evaluación de los algoritmos. En comparación con el método de escalera de cadena convencional, este enfoque impulsado por IA mostró mejoras notables en la precisión, evidenciado por un estudio de caso real con una cartera de seguros de préstamos holandesa.
- Programación de citas: Los sistemas de programación impulsados por IA están revolucionando la forma en que se gestionan las citas en los entornos sanitarios [ 73 ]. Estos sistemas pueden analizar patrones en las reservas y cancelaciones de citas para optimizar la programación de los pacientes. Al predecir las horas punta y ajustar las citas en consecuencia, la IA ayuda a reducir los tiempos de espera y a mejorar el flujo de pacientes. Por ejemplo, un proyecto destinado a reducir las inasistencias a resonancias magnéticas de pacientes ambulatorios utilizó eficazmente el análisis predictivo de IA [ 74 ]. En esta iniciativa de mejora de la calidad, se analizaron más de 32 000 registros anónimos de citas de resonancia magnética de pacientes ambulatorios mediante técnicas de aprendizaje automático, específicamente un modelo XGBoost, un algoritmo de conjunto basado en árboles de decisión. Este enfoque logró resultados notables; la precisión predictiva del modelo quedó demostrada por un AUC ROC de 0,746 y una puntuación F1 optimizada de 0,708. Cuando se implementó junto con una intervención práctica de recordatorios de llamadas telefónicas para pacientes identificados como de alto riesgo de inasistencia, la tasa de inasistencia disminuyó del 19,3 % al 15,9 % en seis meses. En otro estudio, se utilizó un enfoque basado en datos para optimizar la programación y secuenciación de citas, especialmente en entornos con duraciones de servicio inciertas y puntualidad del cliente [ 75 ]. Aprovechando un método novedoso basado en colas de servidores infinitos, el estudio desarrolló soluciones escalables adecuadas para sistemas complejos con numerosos trabajos y servidores. Probado utilizando un conjunto de datos completo de la unidad de infusión de un centro oncológico, este enfoque mejoró significativamente la eficiencia operativa. Los resultados mostraron una reducción constante en los costos, combinando tiempos de espera y horas extra, del 15 % al 40 %, lo que demuestra la efectividad de las estrategias basadas en IA para optimizar la programación de citas.
- Gestión y procesamiento de documentos: Las tecnologías de IA son expertas en automatizar el procesamiento de diversos documentos, como formularios de consentimiento, formularios de admisión e informes médicos [ 76 ]. Mediante el procesamiento del lenguaje natural (PLN) y el aprendizaje automático, la IA puede analizar rápidamente los documentos, extraer información relevante y categorizarlos adecuadamente. Esta automatización reduce la carga administrativa del personal y agiliza el procesamiento de documentos.
- Comunicación y recordatorios automatizados: Una aplicación destacada de la IA en la atención médica es la optimización de la extracción de información de las historias clínicas electrónicas (HCE), en particular de los documentos escaneados. Un estudio demostró esto al extraer con éxito indicadores de apnea del sueño de informes escaneados de estudios del sueño mediante una combinación de técnicas de preprocesamiento de imágenes y procesamiento del lenguaje natural (PLN) [ 77 ]. Mediante el empleo de métodos como la escala de grises y el reconocimiento óptico de caracteres (OCR) con Tesseract, seguidos del análisis mediante modelos avanzados como ClinicalBERT, el estudio logró altos índices de precisión (superiores al 90 %) en la identificación de métricas clave de salud.
- Comunicación y recordatorios automatizados: Los chatbots y asistentes virtuales con IA se utilizan cada vez más para la comunicación con los pacientes. Pueden gestionar consultas rutinarias, proporcionar información sobre servicios y enviar recordatorios de próximas citas o horarios de medicación. Esto no solo mejora la interacción con los pacientes, sino que también permite al personal centrarse en tareas más importantes.
Un ejemplo de esta aplicación se observa en el proyecto ChronologyMD [ 78 ], que utilizó IA para mejorar los programas de comunicación de eSalud. El proyecto abordó importantes deficiencias en las estrategias de comunicación de eSalud existentes, que a menudo no lograban involucrar plenamente a las audiencias y, en ocasiones, incluso afectaban negativamente la difusión de información sanitaria crucial. Mediante el uso estratégico de IA, el proyecto ChronologyMD logró que la comunicación sanitaria fuera más atractiva, relevante y práctica. Además, aumentó la exposición a mensajes relevantes, redujo la carga de trabajo del personal sanitario y mejoró la eficiencia general del programa, minimizando al mismo tiempo los costes.
- Seguridad y cumplimiento de datos: Los sistemas de IA contribuyen significativamente a la seguridad y el cumplimiento de datos en el ámbito sanitario [ 79 ]. Pueden monitorizar y analizar patrones de acceso a datos para detectar y prevenir accesos no autorizados o infracciones. Además, la IA puede garantizar que los procesos administrativos cumplan con las normativas sanitarias, como la HIPAA, protegiendo así la privacidad del paciente.
Partiendo de esta base, investigaciones recientes han explorado el papel de la IA para garantizar el cumplimiento del Reglamento General de Protección de Datos (RGPD), crucial para los responsables del tratamiento de datos [ 80 ]. Este estudio tuvo como objetivo cerrar las brechas en la comprobación del cumplimiento mediante un enfoque doble: en primer lugar, conceptualizando un marco para la comprobación del cumplimiento centrada en los documentos en la cadena de suministro de datos, y en segundo lugar, desarrollando métodos para automatizar la comprobación del cumplimiento de las políticas de privacidad. El estudio probó un sistema de dos módulos, donde el primer módulo utiliza el procesamiento del lenguaje natural (PLN) para extraer prácticas de datos de las políticas de privacidad, y el segundo módulo codifica las normas del RGPD para garantizar la inclusión de toda la información obligatoria. Los resultados demostraron que este enfoque de texto a texto fue más eficaz que los clasificadores locales, capaces de extraer información tanto amplia como específica con un único modelo. La eficacia del sistema se validó en un conjunto de datos de 30 políticas de privacidad, anotadas por expertos legales.
En resumen, la automatización de tareas administrativas con IA mejora significativamente la eficiencia y la precisión de las operaciones hospitalarias. Permite a los profesionales sanitarios centrarse más en la atención al paciente que en las tareas administrativas, lo que se traduce en una mejor prestación de servicios de salud. A medida que la tecnología de IA continúa evolucionando, podría pasar de la automatización de tareas a la personalización de las interacciones con los pacientes mediante la inteligencia emocional y la conciencia cultural, con el objetivo final de brindar una experiencia de atención más integral y comprensiva.
3.3. IA en la optimización del flujo de pacientes y la programación
La gestión eficaz del flujo y la programación de pacientes es un componente fundamental de las operaciones hospitalarias, que influye tanto en la satisfacción del paciente como en la eficiencia de la atención médica. La integración de la IA en este ámbito ha demostrado ser muy prometedora para optimizar estos procesos:
- Optimización del flujo de pacientes: Los algoritmos de IA son especialmente eficaces para analizar patrones en los ingresos, altas y traslados de pacientes, lo que permite un flujo de pacientes más eficiente en todo el hospital [ 65 , 81 ]. Al predecir los periodos de alta demanda, la IA puede ayudar a asignar de forma preventiva recursos como camas, personal y equipos para satisfacer las necesidades de los pacientes. Por ejemplo, los sistemas de IA pueden pronosticar fluctuaciones diarias o estacionales en los ingresos de pacientes, lo que permite a los hospitales ajustar la dotación de personal y la disponibilidad de camas en consecuencia [ 82 ]. Este enfoque proactivo reduce los cuellos de botella, minimiza los tiempos de espera y mejora la experiencia general del paciente.
- Sistemas de programación dinámica: Los sistemas de programación basados en IA revolucionan la organización de citas y procedimientos. Estos sistemas pueden analizar múltiples variables, como la disponibilidad de los profesionales sanitarios, las preferencias de los pacientes y la urgencia de la atención, para crear horarios óptimos. De esta forma, reducen las inasistencias y las cancelaciones de última hora, optimizando el tiempo de los profesionales sanitarios. Además, estos sistemas de IA pueden adaptarse en tiempo real a cambios, como casos de emergencia, reprogramando citas no urgentes sin interrupciones significativas [ 83 ].
En un estudio destinado a mejorar la eficiencia de los departamentos de consulta externa y la satisfacción del paciente, los investigadores desarrollaron un innovador sistema de programación de citas basado en un modelo de proceso de decisión de Markov, que incorpora las preferencias del paciente para maximizar la satisfacción [ 84 ]. Se utilizaron algoritmos de programación dinámica adaptativa para superar la complejidad de la programación, ajustándose dinámicamente a las preferencias del paciente y mejorando continuamente las decisiones sobre citas. El rendimiento del sistema se evaluó mediante diversos experimentos, que demostraron una convergencia y una precisión óptimas.
- Reducción de los tiempos de espera: Uno de los beneficios clave de la IA en el flujo de pacientes es la reducción de los tiempos de espera en urgencias y consultas externas. La IA puede predecir la afluencia de pacientes e identificar posibles retrasos, lo que permite al personal hospitalario tomar medidas proactivas para gestionar eficazmente los tiempos de espera [ 85 , 86 ]. Para las urgencias, esto se traduce en mejores procesos de triaje y una asignación más rápida de los pacientes a la atención adecuada.
Utilizando algoritmos de aprendizaje automático, un estudio reciente predijo los tiempos de espera de los pacientes antes de la consulta y el tiempo de procesamiento en una clínica ambulatoria, con el objetivo de mejorar la satisfacción del paciente al proporcionar información más precisa sobre el tiempo de espera [ 87 ]. El estudio empleó algoritmos de bosque aleatorio y XGBoost, analizando variables de entrada como el género, el día y la hora de la visita, y la sesión de consulta. El estudio logró una alta precisión (86-93%) en la predicción de los tiempos de espera y el tiempo de procesamiento en una clínica ambulatoria utilizando modelos de aprendizaje automático con nuevas variables de entrada.
- Mejora de la experiencia del paciente: Los sistemas de IA también pueden mejorar la experiencia general del paciente al proporcionar información precisa sobre los horarios de las citas, los períodos de espera y los programas de tratamiento [ 88 ]. Esta transparencia ayuda a gestionar las expectativas del paciente y reduce la ansiedad asociada con las citas y los procedimientos médicos.
En un estudio reciente, se desarrolló un modelo de aprendizaje automático para predecir las respuestas de los pacientes al dominio «Comunicación con el Médico» de la encuesta «Evaluación del Consumidor Hospitalario de Proveedores y Sistemas de Salud», utilizando datos de un hospital de atención terciaria (2016-2020) [ 89 ]. El algoritmo de bosque aleatorio predijo eficazmente las respuestas de los pacientes sobre la cortesía, la claridad de las explicaciones y la atención de los médicos. El modelo alcanzó un AUC del 88 % en estas preguntas de la encuesta sobre comunicación con el médico.
- Integración con la telesalud: En la era de la salud digital, la IA en la programación de citas se extiende más allá de las citas presenciales e incluye servicios de telesalud. Los sistemas de IA pueden programar y gestionar eficazmente las consultas virtuales, garantizando que los pacientes reciban atención oportuna sin necesidad de acudir físicamente al centro de salud, lo cual resulta especialmente beneficioso para los seguimientos rutinarios o durante crisis sanitarias como las pandemias [ 90 ].
En conclusión, el papel de la IA en la optimización del flujo y la programación de pacientes en hospitales y clínicas es profundamente transformador, ofreciendo mejoras significativas en la eficiencia operativa, reducción de los tiempos de espera y una mejor experiencia para los pacientes. Como elemento clave en la modernización de la atención médica, las estrategias de optimización impulsadas por la IA son cada vez más cruciales. De cara al futuro, la tecnología de IA está preparada para una mayor evolución, con posibles avances que incluyen algoritmos de programación adaptativa en tiempo real, una mayor integración con los historiales clínicos electrónicos para una atención más personalizada al paciente y el uso de análisis predictivos para anticipar la demanda de los pacientes y la asignación de recursos.
4. IA en imágenes y diagnósticos médicos
La integración de la IA en la imagenología y el diagnóstico médico marca un avance transformador en la atención médica. Esta sección examina cómo la IA está transformando los campos de la radiología y la patología, aportando niveles de precisión y eficiencia sin precedentes. Exploraremos el papel cada vez más importante de la IA en la mejora de los procesos de diagnóstico y revisaremos ejemplos específicos de sistemas de IA en tecnologías de imagenología como la resonancia magnética y la tomografía computarizada.
4.1. El papel de la IA en radiología y patología
El impacto de la IA en la radiología y la patología ha sido profundo, revolucionando la forma en que se analizan e interpretan las imágenes médicas.
En radiología, los algoritmos de IA, en particular los basados en aprendizaje profundo, se utilizan cada vez más para analizar imágenes radiográficas. Estos modelos de IA se entrenan en grandes conjuntos de datos de rayos X [ 91 ], resonancias magnéticas [ 92 ], tomografías computarizadas [ 93 ] y otras modalidades de imágenes [ 94 ], lo que les permite detectar anomalías como tumores, fracturas y signos de enfermedades como neumonía o hemorragias cerebrales con alta precisión. En muchos casos, la IA puede resaltar hallazgos sutiles que el ojo humano puede pasar por alto, lo que sirve como una herramienta invaluable para los radiólogos. Por ejemplo, un estudio reciente introdujo una red convolucional de grafos (AGN) consciente de la anatomía diseñada a medida para la detección de masas en mamografías, lo que permite un razonamiento de múltiples vistas similar a la capacidad natural de los radiólogos [ 95 ]. Esta AGN, que supera significativamente los métodos actuales en los puntos de referencia, implica el modelado de relaciones en vistas de mamografías ipsilaterales y bilaterales, y sus resultados de visualización ofrecen pistas interpretables cruciales para el diagnóstico clínico.
La IA en radiología no solo se centra en detectar anomalías; también ayuda a cuantificar la progresión de la enfermedad [ 96 ], evaluar la respuesta al tratamiento [ 97 ] y predecir los resultados del paciente [ 98 ]. Por ejemplo, en el tratamiento del cáncer, la IA puede medir el tamaño y el crecimiento de los tumores a lo largo del tiempo, lo que proporciona información crucial para la planificación del tratamiento [ 99 ].
El campo de la patología también ha visto avances significativos con la integración de IA [ 100 ]. La patología digital, donde las diapositivas se escanean y analizan mediante algoritmos de IA, ha permitido un diagnóstico más preciso y rápido de las enfermedades. La IA se destaca en el reconocimiento de patrones, que es esencial para identificar marcadores de enfermedades en muestras de tejido. Esto es particularmente impactante en el diagnóstico de cánceres, donde la IA puede ayudar a los patólogos a detectar células cancerosas, a menudo con mayor precisión y velocidad que los métodos tradicionales. Como ejemplo, las redes neuronales de aprendizaje profundo han avanzado significativamente los diagnósticos moleculares en oncología clínica, lo que lleva a una nueva era en patología digital y medicina de precisión [ 101 ]. Este avance es muy prometedor, particularmente para entornos con recursos limitados. Por ejemplo, en India, se ha utilizado un software impulsado por IA para analizar marcadores moleculares clave en imágenes endoscópicas, lo que permite diagnósticos más precisos de cáncer gástrico, allanando potencialmente el camino para enfoques de tratamiento personalizados [ 102 ].
La contribución de la IA a la patología va más allá de la detección de enfermedades. También incluye la predicción de la agresividad de la enfermedad y el pronóstico del paciente, lo que ayuda a los patólogos a tomar decisiones más informadas sobre la atención médica. Por ejemplo, un modelo de IA que utiliza resonancias magnéticas predice con precisión la agresividad de los sarcomas de tejidos blandos con una precisión promedio del 84,3 % y una sensibilidad del 73,3 %, lo que proporciona información valiosa como segunda opinión experta para los médicos antes de la biopsia y presenta un enfoque novedoso para el diagnóstico de patologías raras [ 103 ].
En resumen, el papel de la IA en radiología y patología es transformador, ofreciendo capacidades diagnósticas avanzadas. Sin embargo, este progreso plantea consideraciones cruciales, como la necesidad de formación continua para que los profesionales médicos integren eficazmente las herramientas de IA, y la evaluación continua de los sistemas de IA para garantizar que complementen, en lugar de sustituir, la experiencia humana. Los avances futuros deben buscar armonizar la tecnología de IA con la práctica clínica, garantizando que siga siendo una herramienta de apoyo que potencie, en lugar de eclipsar, el papel crucial de los profesionales médicos.
4.2. Mejora de la precisión y la eficiencia en los procesos de diagnóstico
La incorporación de la IA a los procesos de diagnóstico supone un cambio radical en la atención sanitaria, mejorando notablemente tanto la precisión como la eficiencia. Esta subsección analiza las diversas maneras en que la IA está logrando estas mejoras y su impacto en el flujo de trabajo diagnóstico general:
- Mejora de la precisión diagnóstica: Los algoritmos de IA, en particular los basados en aprendizaje profundo, han demostrado una precisión notable en el diagnóstico de enfermedades a partir de imágenes médicas y resultados de pruebas. Estos sistemas se entrenan con grandes conjuntos de datos, lo que les permite reconocer patrones y anomalías que podrían ser imperceptibles para el ojo humano. Por ejemplo, en dermatología, los sistemas de IA entrenados con imágenes de lesiones cutáneas han demostrado la capacidad de detectar cánceres de piel, como el melanoma, con una precisión comparable a la de dermatólogos experimentados [ 104 ].
- Reducción de errores de diagnóstico: Uno de los principales beneficios de la IA en el diagnóstico es su potencial para reducir errores [ 105 ]. Los diagnósticos erróneos y los diagnósticos fallidos son preocupaciones importantes en medicina, que a menudo conducen a tratamientos tardíos o inadecuados. Los sistemas de IA proporcionan un nivel de consistencia y atención al detalle que resulta difícil de mantener para los humanos durante largos periodos, lo que reduce la probabilidad de dichos errores.
- Aceleración de los procesos de diagnóstico: La IA acelera significativamente el proceso de diagnóstico. El análisis de imágenes médicas o resultados de pruebas, tareas que a un profesional sanitario le llevarían un tiempo considerable, puede ser realizado por la IA en una fracción de tiempo. Este análisis rápido es especialmente beneficioso en urgencias, donde la toma de decisiones rápida es crucial. Por ejemplo, los algoritmos de IA pueden analizar rápidamente tomografías computarizadas de pacientes con ictus para identificar obstrucciones o hemorragias cerebrales, lo que permite iniciar con mayor rapidez tratamientos vitales [ 106 ].
- Informes y documentación automatizados: La IA no solo automatiza los informes y la documentación en los procesos de diagnóstico [ 107 ], sino que también mejora la calidad de estos procesos. Si bien los sistemas de IA generan informes preliminares a partir del análisis de imágenes para la revisión del radiólogo, agilizando el flujo de trabajo y reduciendo la carga administrativa, un estudio reciente ha fomentado esta eficiencia al consolidar las directrices existentes para la elaboración de informes de ML [ 108 ]. Este estudio, tras una revisión exhaustiva de 192 artículos y la retroalimentación de expertos, creó una lista de verificación completa que abarca 37 elementos de informe para estudios de ML de pronóstico y diagnóstico. Este esfuerzo por estandarizar los informes de ML es fundamental para mejorar la calidad y la reproducibilidad de los estudios de modelado de ML, complementando el papel de la IA en la simplificación de los informes de diagnóstico.
- Integración de datos de diagnóstico: La IA destaca en la integración y el análisis de datos de diversas fuentes. En el caso de enfermedades complejas, la IA puede combinar información de imágenes, análisis de laboratorio e historiales clínicos para proporcionar una visión diagnóstica más completa [ 109 ]. Esta integración es especialmente valiosa para diagnosticar afecciones complejas, como las enfermedades autoinmunes, o en casos con síntomas ambiguos.
Como ejemplo, una revisión de alcance se centró en técnicas de IA para fusionar datos médicos multimodales, en particular HCE con imágenes médicas, para desarrollar métodos de IA para diversas aplicaciones clínicas [ 110 ]. La revisión analizó 34 estudios, observando un flujo de trabajo de combinación de datos sin procesar mediante algoritmos de aprendizaje automático o aprendizaje automático para predicciones de resultados clínicos. Encontró que los modelos de fusión multimodal generalmente superan a los modelos de modalidad única, siendo la fusión temprana la técnica más comúnmente utilizada. Los trastornos neurológicos fueron la categoría dominante estudiada, y los modelos de aprendizaje automático convencionales se utilizaron con mayor frecuencia que los modelos de aprendizaje automático. Esta revisión proporciona información sobre el estado actual de la fusión de datos médicos multimodales en la investigación en atención médica.
En conclusión, el importante papel de la IA en la mejora de la precisión y la eficiencia diagnósticas está transformando la atención médica, ofreciendo diagnósticos más rápidos y precisos. Sin embargo, una preocupación crucial es que estos sistemas de IA suelen estar diseñados principalmente para grupos específicos, lo que puede generar disparidades en la atención médica. Los avances futuros deben centrarse en el desarrollo de modelos de IA más inclusivos que atiendan a un grupo demográfico más amplio de pacientes, garantizando mejoras equitativas en la atención médica para todas las poblaciones.
4.3. El papel de la aceleración de hardware en el diagnóstico basado en IA
Las secciones anteriores exploraron cómo la IA está revolucionando la imagenología y el diagnóstico médico al mejorar la precisión y la eficiencia. Sin embargo, esta transformación depende de la enorme potencia de procesamiento necesaria para analizar grandes conjuntos de datos médicos de radiografías, resonancias magnéticas y tomografías computarizadas, junto con los complejos algoritmos de IA utilizados para tareas como el reconocimiento de imágenes y la detección de enfermedades. Aquí es donde entra en juego la aceleración de hardware, actuando como un potente motor que impulsa el diagnóstico basado en IA [ 111 ].
Los aceleradores de hardware son componentes especializados dentro de un sistema informático, diseñados para descargar y agilizar tareas informáticas específicas que normalmente gestiona el procesador principal (CPU). Si bien las CPU son versátiles, pueden no ser siempre las más eficientes para cargas de trabajo de IA con un alto consumo computacional. Los aceleradores de hardware, por otro lado, están optimizados para estas tareas, ofreciendo mejoras significativas en el rendimiento.
Existen varios tipos de aceleradores de hardware que son adecuados para el diagnóstico impulsado por IA [ 112 ]:
- Unidades de Procesamiento Gráfico (GPU): Diseñadas originalmente para la renderización de gráficos por computadora, las GPU destacan en el procesamiento paralelo, lo que las hace ideales para gestionar los grandes conjuntos de datos y los cálculos complejos que implican los algoritmos de IA. En el ámbito del análisis de imágenes médicas, las GPU pueden utilizarse para acelerar operaciones básicas de procesamiento de imágenes, como el filtrado y la interpolación. Además, pueden optimizar el funcionamiento de diferentes algoritmos de IA utilizados en tareas de imágenes médicas, como el registro, la segmentación, la eliminación de ruido y la clasificación de imágenes [ 113 ].
- Unidades de Procesamiento Tensorial (TPU): Los chips de diseño personalizado, como las TPU, desarrollados por empresas como Google, están específicamente optimizados para la inferencia de aprendizaje profundo de alto rendimiento, una técnica clave en el análisis de imágenes médicas. Las TPU ofrecen importantes ventajas de velocidad sobre las CPU para tareas como el reconocimiento y la clasificación de imágenes. Por ejemplo, investigadores implementaron un sistema para el diagnóstico de glaucoma utilizando TPU de borde y GPU integradas [ 114 ]. Si bien ambas lograron una rápida segmentación y clasificación de imágenes para el diagnóstico en tiempo real, el estudio reveló que las TPU consumían significativamente menos energía que las GPU. Esto convierte a las TPU en una opción más atractiva para dispositivos médicos alimentados por batería utilizados en escenarios de computación de borde.
- Matrices de Puertas Programables en Campo (FPGAs): Estos chips versátiles ofrecen flexibilidad para la personalización del hardware. A diferencia de las GPU y TPU prediseñadas, las FPGAs se pueden programar para ejecutar algoritmos de IA específicos, lo que potencialmente conduce a soluciones altamente optimizadas para ciertas tareas de diagnóstico. Sin embargo, la programación de FPGAs requiere experiencia especializada. Por ejemplo, investigadores han propuesto un acelerador MobileNet diseñado específicamente para FPGAs que se centra en minimizar el uso de memoria en chip y la transferencia de datos, lo que lo hace ideal para dispositivos de bajo consumo [ 115 ]. Esto se logra mediante el uso de dos módulos configurables para diferentes operaciones de convolución y un nuevo método de uso de caché. Su implementación demuestra procesamiento en tiempo real con bajo uso de memoria, lo que convierte a las FPGAs en una opción viable para ejecutar CNN eficientes en tareas médicas auxiliares en dispositivos portátiles.
- Circuitos Integrados de Aplicación Específica (ASIC): Al trabajar con un algoritmo de IA bien definido en una aplicación de diagnóstico específica, los ASIC pueden diseñarse para ofrecer el máximo rendimiento [ 116 ]. Diseñados para una sola tarea, los ASIC proporcionan una eficiencia y velocidad de procesamiento inigualables para esa función específica. Sin embargo, su falta de flexibilidad limita su aplicación a algoritmos consolidados e inmutables.
Al aprovechar la aceleración del hardware, los diagnósticos impulsados por IA pueden lograr varios beneficios: procesamiento más rápido para un análisis casi en tiempo real de imágenes médicas, lo que lleva a intervenciones más rápidas y potencialmente vitales; precisión mejorada a través de la capacidad de realizar análisis de imágenes complejos, lo que potencialmente lleva a un mayor grado de detección de enfermedades; y mayor eficiencia al agilizar el proceso de diagnóstico, lo que permite a los radiólogos y médicos analizar más imágenes en un período de tiempo más corto.
Es importante destacar que estos beneficios se extienden más allá de las imágenes médicas, y que la aceleración del hardware juega un papel crucial en otras tareas de salud de IA, como el análisis de datos genéticos para la medicina personalizada o el procesamiento de datos de sensores en tiempo real de dispositivos portátiles para el monitoreo remoto de pacientes [ 117 ].
4.4. Ejemplos de sistemas de IA utilizados en imágenes
La IA ha realizado contribuciones significativas en el campo de la imagenología médica, con el desarrollo y uso de diversos sistemas de IA para analizar imágenes de resonancias magnéticas, tomografías computarizadas y otras modalidades. Esta subsección destaca algunos ejemplos notables de estos sistemas de IA, mostrando sus capacidades y su impacto en el diagnóstico por imagen. En la Tabla 3 se presenta un resumen de las aplicaciones de la IA en el diagnóstico por imagenología .
Tabla 3. Descripción general de las aplicaciones de IA en imágenes médicas.

- IA en el análisis de MRI: Las aplicaciones de IA en el análisis de MRI son versátiles y abarcan la detección de anomalías cerebrales, tumores, accidentes cerebrovasculares, enfermedades neurodegenerativas, lesiones musculoesqueléticas, afecciones cardíacas y patologías de órganos abdominales y hepáticos, así como la evaluación de cánceres de mama y próstata, lo que demuestra su amplia utilidad en el diagnóstico de una amplia gama de condiciones médicas [ 122 , 123 ]. Además, el aprendizaje profundo ahora desempeña un papel clave en la aceleración del proceso de adquisición de MRI [ 92 ].
Un ejemplo de aplicación de IA en MRI es un sistema de IA desarrollado para detectar anormalidades cerebrales [ 118 ]. Este sistema utiliza una CNN profunda para analizar imágenes de MRI y puede identificar condiciones como tumores, accidentes cerebrovasculares y enfermedades neurodegenerativas. La IA no solo detecta estas anormalidades, sino que también ayuda a cuantificar el volumen de las áreas afectadas, lo cual es vital para la planificación del tratamiento y el monitoreo de la progresión de la enfermedad. Otro ejemplo es la aplicación de IA en la interpretación del cáncer de mama. Las CNN se emplean para extraer características de las exploraciones de MRI de mama y, junto con los clasificadores, detectan efectivamente la presencia de cáncer, mostrando el potencial de la IA en la mejora de la precisión diagnóstica en la detección del cáncer de mama [ 124 ].
Los sistemas de IA se utilizan cada vez más para la segmentación automatizada de imágenes en radiología [ 125 ]. Estos sistemas pueden diferenciar y etiquetar diversas estructuras anatómicas en las imágenes, como órganos y tejidos, lo que ayuda a los radiólogos en el diagnóstico y la planificación de cirugías o tratamientos. Por ejemplo, un estudio introdujo un modelo de aprendizaje profundo 4D, que combina convolución 3D y LSTM, para la segmentación precisa de lesiones de carcinoma hepatocelular (CHC) en imágenes de resonancia magnética dinámica con contraste [ 126 ]. Utilizando información de dominio espacial y temporal de imágenes multifase, el modelo mejoró significativamente el rendimiento de la segmentación de tumores hepáticos, logrando métricas superiores en comparación con los modelos existentes y ofreciendo un rendimiento comparable al modelo nnU-Net de última generación con un tiempo de predicción reducido.
La IA también se está adaptando a la imagenología pediátrica, abordando los desafíos únicos que presentan los diferentes tamaños y etapas de desarrollo de los pacientes pediátricos [ 127 ]. Los sistemas de IA en este dominio están diseñados para reconocer e interpretar patrones específicos de los niños, lo que ayuda en el diagnóstico de afecciones congénitas y del desarrollo. Por ejemplo, en la imagenología pediátrica para la epilepsia focal, se introdujo un modelo CNN profundo, que destaca en la clasificación de tractos y la identificación de vías críticas de la sustancia blanca con una precisión del 98% [ 128 ]. Este modelo predijo eficazmente los resultados quirúrgicos y los cambios en el lenguaje posoperatorios, lo que demuestra su potencial para mejorar las evaluaciones preoperatorias y la precisión quirúrgica en niños.
- IA para la interpretación de tomografías computarizadas: las aplicaciones de IA en la interpretación de tomografías computarizadas abarcan la detección de nódulos pulmonares, la identificación de fracturas y hemorragias, la evaluación de la gravedad del accidente cerebrovascular y la caracterización de la progresión tumoral. Una innovadora aplicación de IA en la obtención de imágenes por TC es la identificación rápida de embolias pulmonares [ 119 ]. El sistema de IA procesa angiogramas pulmonares por TC para detectar coágulos de sangre en los pulmones con gran precisión, a menudo más rápido que los métodos tradicionales. Esta velocidad es fundamental en situaciones de emergencia, donde una intervención oportuna puede salvar vidas. Como otro ejemplo, la IA de Google, en colaboración con investigadores de la Universidad Northwestern, el Centro Médico Langone de NYU y Stanford Medicine, ha desarrollado un modelo de tomografía computarizada que diagnostica cáncer de pulmón con una precisión igual o superior a la de seis radiólogos [ 129 ]. Este modelo analiza exploraciones volumétricas 3D para predecir la malignidad y detectar nódulos pulmonares sutiles, visualizando los pulmones como un único objeto 3D y comparando las exploraciones a lo largo del tiempo para rastrear el crecimiento de la lesión. Probado en más de 45.800 exámenes de tomografía computarizada de tórax no identificados, detectó un 5 % más de casos de cáncer y redujo los falsos positivos en más del 11 % en comparación con las evaluaciones radiológicas tradicionales, lo que demuestra un potencial significativo para mejorar el diagnóstico de cáncer de pulmón.
- IA en análisis de rayos X: La IA está revolucionando el análisis de rayos X en varios campos médicos. Tomemos como ejemplo la mamografía: la IA está transformando el cribado del cáncer de mama al mejorar el análisis de imágenes para la detección de tumores, mejorar la precisión en la identificación de lesiones benignas y malignas y reducir los falsos positivos y negativos, agilizando así el proceso de diagnóstico para un tratamiento temprano y eficaz [ 130 ]. Estos sistemas analizan las mamografías para identificar signos de lesiones cancerosas, y algunos modelos de IA demuestran la capacidad de detectar cánceres que inicialmente los radiólogos no detectaban. Al actuar como segundo revisor, estos sistemas de IA mejoran la precisión del cribado del cáncer de mama. Un estudio reciente demostró que cmAssist™, un algoritmo CAD basado en IA que funciona con múltiples redes personalizadas basadas en aprendizaje profundo, mejoró significativamente la sensibilidad de los radiólogos en la detección del cáncer de mama [ 120 ]. Al analizar 122 mamografías con una combinación de falsos negativos y clasificaciones BIRADS 1 y 2, los radiólogos mostraron una mejora notable en las tasas de detección de cáncer (CDR) de un promedio del 27 % al usar cmAssist, con un aumento mínimo de falsos positivos. Esta notable mejora subraya el potencial del software AI-CAD para mejorar la precisión y la sensibilidad en la detección del cáncer de mama.
- IA en ultrasonido: La IA está impactando significativamente varias aplicaciones del ultrasonido. En imágenes cardíacas, por ejemplo, los sistemas de IA se utilizan para analizar imágenes de exploraciones de ecocardiografía para evaluar la función cardiovascular [ 131 ]. Pueden medir parámetros como la fracción de eyección, que indica qué tan bien el corazón está bombeando sangre, y detectar anormalidades estructurales del corazón. Esta información es crucial en el diagnóstico y manejo de enfermedades cardíacas. Por ejemplo, un estudio que evaluó una nueva IA para el cálculo automatizado del tiempo de eyección del ventrículo izquierdo en ecocardiografía mostró alta precisión, correlacionándose estrechamente con los resultados de la MRI cardíaca [ 121 ]. La IA, que demostró un menor sesgo y una mayor confiabilidad, especialmente en casos difíciles, superó a los métodos convencionales. Este algoritmo se basa en una CNN patentada, aunque los detalles específicos de su arquitectura y proceso de entrenamiento siguen siendo propietarios. Esto subraya el potencial del algoritmo para reducir la variabilidad dependiente del usuario y mejorar la utilidad clínica de la ecocardiografía.
En conclusión, estos ejemplos ilustran la diversidad y el impacto de las aplicaciones de la IA en la imagenología médica. Al mejorar la precisión, la velocidad y la eficiencia del análisis de imágenes, los sistemas de IA están demostrando ser recursos invaluables en radiología diagnóstica, lo que en última instancia conduce a una mejor atención y mejores resultados para los pacientes. A medida que la tecnología de IA continúa avanzando, se espera que sus aplicaciones en la imagenología médica se amplíen, transformando aún más el campo de la radiología.
5. IA en la atención y monitorización de pacientes
El auge de la IA en la atención médica marca un cambio de paradigma y promete un futuro de atención y monitorización de pacientes más eficiente y eficaz. Esta sección explora cómo la IA está mejorando la atención al paciente mediante tecnologías innovadoras y enfoques personalizados. Se centra en tres áreas clave: dispositivos portátiles con IA para la monitorización continua, el impacto de los asistentes de enfermería virtuales y el papel de la IA en la telemedicina y la interacción remota con el paciente. Estas aplicaciones de la IA están transformando la forma en que se administra la atención al paciente y les otorgan un mayor control sobre su salud y bienestar. La Tabla 4 presenta un resumen de las tecnologías con IA para la atención y monitorización de pacientes que se tratan en esta sección. Estos temas se analizan con más detalle a continuación:
Tabla 4. Tecnologías impulsadas por IA para la atención y el seguimiento de los pacientes.

5.1. Dispositivos portátiles con IA para monitoreo continuo
Los wearables con IA marcan un hito en la monitorización de pacientes, combinando comodidad con el análisis en tiempo real de signos vitales como la frecuencia cardíaca, la presión arterial, la glucemia y la saturación de oxígeno. También pueden capturar datos fisiológicos adicionales como la electroencefalografía (EEG), la actividad eléctrica cardíaca (electrocardiografía, ECG) y señales fisiológicas periféricas como la fotopletismografía (PPG), lo que proporciona una visión más completa de la salud del paciente. Especialmente valiosos para el manejo de enfermedades crónicas, estos dispositivos proporcionan alertas oportunas para intervenciones cruciales, como la notificación a pacientes diabéticos de sus niveles de glucosa en sangre para prevenir episodios críticos [ 132 ].
Uno de los aspectos más impactantes de estos wearables es su capacidad de analizar datos recopilados y predecir posibles problemas de salud antes de que se agraven. Utilizando algoritmos de IA, estos dispositivos pueden detectar patrones o anomalías en los datos de salud que indican problemas emergentes. Por ejemplo, los wearables pueden analizar la variabilidad de la frecuencia cardíaca [ 133 ], otros marcadores cardíacos [ 134 ] y los patrones de sueño [ 135 ] para predecir el riesgo de enfermedades cardíacas y trastornos del sueño, lo que facilita la adopción de medidas preventivas tempranas. Por ejemplo, un novedoso marco de aprendizaje profundo basado en un modelo híbrido CNN-LSTM pronostica la aparición de apnea del sueño a partir de un ECG de una sola derivación con una precisión de hasta el 94,95 % cuando se valida en 70 grabaciones del sueño [ 135 ]. Este enfoque utiliza amplitudes de pico R del ECG e intervalos RR, lo que lo hace adecuado para que los monitores de sueño portátiles gestionen la apnea del sueño de forma eficaz.
Los wearables con IA mejoran significativamente la participación del paciente al ofrecer información sobre métricas de salud y progreso, fomentando la gestión activa de la salud [ 136 ]. Estos dispositivos, a menudo emparejados con aplicaciones complementarias, brindan recomendaciones personalizadas para cambios en el estilo de vida, adherencia a la medicación y ejercicio basadas en los datos de salud del paciente [ 137 ]. Además, se utilizan cada vez más para la monitorización del sueño, ofreciendo datos valiosos sobre los patrones y la calidad del sueño [ 138 ]. Esta función ayuda a identificar problemas relacionados con el sueño, lo que permite intervenciones específicas que pueden mejorar el bienestar general y la gestión de la salud.
Si bien los wearables con IA prometen revolucionar la atención al paciente, enfrentan desafíos específicos desde la recopilación de datos hasta la implementación del modelo [ 139 ]. Recopilar datos suficientes y confiables para la capacitación, especialmente en el cuidado de la salud, es difícil debido a los altos costos y la complejidad de garantizar la confiabilidad de los datos. Seleccionar las características y los marcos más efectivos y evaluar e implementar los mejores modelos de ML agregan capas de complejidad, agravadas por la necesidad de que los modelos se generalicen bien en diversas características personales. Los desarrolladores de dispositivos wearables también deben navegar por la selección de opciones de implementación, equilibrando las ventajas de la computación en el dispositivo contra las limitaciones del consumo de energía, el almacenamiento y la potencia computacional. Abordar estos desafíos implica un equilibrio cuidadoso entre la precisión del modelo y las restricciones prácticas de la tecnología wearable, lo que requiere innovaciones en el diseño de modelos, el procesamiento de datos y la integración del sistema para optimizar el impacto clínico y la aceptación del usuario de las aplicaciones de ML wearables.
5.2. Asistentes de enfermería virtuales
Los asistentes de enfermería virtuales, impulsados por IA, están transformando la atención médica al ofrecer apoyo continuo al paciente y mejorar la eficiencia de los servicios de salud [ 140 ]. Estos sistemas brindan asistencia las 24 horas, incluyendo consultas sobre salud, recordatorios de medicamentos y programación de citas, apoyando así tanto a pacientes como a profesionales de la salud. Por ejemplo, la tecnología de voz impulsada por IA, a través de chatbots en teléfonos móviles y altavoces inteligentes, mejora la gestión de pacientes y el flujo de trabajo de la atención médica, ofreciendo soluciones para el triaje de cuidados agudos, el manejo de enfermedades crónicas y los servicios de telesalud, especialmente durante la pandemia de COVID-19 [ 141 ].
Los sistemas de IA mejoran la participación y la educación del paciente mediante interacciones personalizadas, lo que mejora el cumplimiento de los planes de tratamiento y fomenta estilos de vida más saludables. Un estudio reciente en el área metropolitana de Toronto sobre la participación del paciente en el desarrollo de la atención médica con IA capacitó a diversos participantes sobre la IA antes de recabar sus perspectivas. Los resultados indicaron un fuerte deseo de una participación temprana y diversa del paciente en las etapas de desarrollo de la IA, lo que enfatiza el papel crucial de la educación del paciente para una participación significativa [ 142 ].
Además, monitorean el estado de salud y los síntomas de las personas con enfermedades crónicas, alertando a los proveedores de atención médica cuando es necesario para prevenir complicaciones y reducir las readmisiones hospitalarias [ 143 ]. Los asistentes de enfermería virtuales también recopilan y analizan datos de los pacientes, ofreciendo información sobre el comportamiento de los pacientes y las tendencias de la atención médica [ 144 ].
A pesar de sus beneficios, persisten desafíos como la privacidad de los datos, la precisión de la información y la garantía de que complementen la atención humana. Con los avances continuos en IA, se espera que los asistentes de enfermería virtuales se perfeccionen, prometiendo un futuro de atención médica accesible, personalizada y eficiente.
5.3. IA en telemedicina y atención remota de pacientes
La integración de la IA en la telemedicina y la participación remota de los pacientes está revolucionando la accesibilidad y la eficacia de la atención médica [ 145 ]. La IA está mejorando las plataformas de telesalud con servicios avanzados de diagnóstico y consulta, lo que permite a los proveedores de atención médica diagnosticar a los pacientes de forma remota y personalizar las consultas virtuales según los datos de los pacientes [ 146 ]. Los chatbots y los asistentes virtuales impulsados por IA facilitan la interacción con los pacientes, ofreciendo apoyo y agilizando el proceso de citas [ 147 ], mientras que el papel de la IA en el monitoreo remoto de pacientes y el análisis predictivo respalda la atención proactiva para enfermedades crónicas y anticipa posibles problemas de salud. Por ejemplo, un estudio desarrolló y evaluó PROSCA, un chatbot médico basado en IA para la educación sobre el cáncer de próstata, en el que participaron diez hombres con sospecha de cáncer de próstata [ 148 ]. El chatbot aumentó de manera efectiva el conocimiento sobre el cáncer de próstata entre el 89% de sus usuarios, y todos los participantes expresaron su disposición a reutilizar y respaldar los chatbots en entornos clínicos, lo que destaca su potencial para mejorar la educación del paciente y la comunicación médico-paciente.
Si bien la integración de la IA en la telemedicina ofrece capacidades mejoradas para la prestación de atención médica a distancia, persisten desafíos como la privacidad de los datos, la precisión del sistema y la integración fluida del sistema de atención médica [ 149 ]. A pesar de estos obstáculos, la incorporación de la IA en la telemedicina sigue siendo crucial y ofrece un futuro de atención médica más accesible, personalizado y proactivo, donde la tecnología reduce eficazmente la distancia entre pacientes y proveedores, respaldada por una implementación guiada por el médico y la adherencia a las prácticas clínicas.
6. Metodologías para evaluar soluciones de IA en el sector sanitario
La evaluación de soluciones sanitarias basadas en IA requiere un enfoque integral que considere diversos aspectos de rendimiento, eficacia, seguridad y consideraciones éticas. En esta sección, exploramos las metodologías empleadas para evaluar la viabilidad y el impacto de las tecnologías de IA en entornos sanitarios.
6.1. Validación
La validación abarca múltiples etapas, cada una crucial para garantizar la confiabilidad y eficacia de los algoritmos de IA en la atención médica, como se detalla a continuación:
- Validación de algoritmos: La integración exitosa de algoritmos de IA en la atención médica depende de su precisión, confiabilidad y rendimiento. Esto requiere pruebas exhaustivas utilizando diversos conjuntos de datos [ 150 ]. Un desafío crítico en este proceso es el sobreajuste, donde el algoritmo funciona bien en los datos de entrenamiento, pero no puede generalizar a datos no vistos. Para abordar esto, se emplean técnicas como la validación cruzada [ 151 ]. La validación cruzada implica dividir los datos de entrenamiento en múltiples pliegues y entrenar iterativamente el algoritmo en un subconjunto de pliegues mientras se utilizan los pliegues restantes para la validación. Este proceso ayuda a evaluar qué tan bien el algoritmo se generaliza a nuevos datos y previene el sobreajuste. Más allá de la generalización, la IA en la atención médica debe ser adaptable para un uso personalizado. Esto significa que los algoritmos deben aprender continuamente de los datos individuales del paciente para permitir enfoques de tratamiento personalizados. Una evaluación rigurosa ayuda a identificar fortalezas, debilidades y áreas de mejora, lo que en última instancia mejora la confiabilidad de las soluciones de atención médica basadas en IA. Además, la validación en diferentes grupos de pacientes es esencial para abordar posibles sesgos en los datos de entrenamiento. Los sesgos pueden generar resultados injustos e ineficaces para ciertos grupos demográficos. Al garantizar que los algoritmos funcionen de forma consistente en diversas poblaciones, podemos garantizar la equidad y la eficacia para todos.
- Validación clínica: La validación clínica desempeña un papel crucial en la evaluación de la eficacia y seguridad de las intervenciones de IA [ 152 ]. Se deben realizar ensayos y estudios clínicos rigurosos para comparar las intervenciones basadas en IA con los tratamientos estándar o las prácticas existentes. Estas evaluaciones pueden abarcar una variedad de diseños de estudio, incluidos ensayos controlados aleatorios (ECA), estudios observacionales o análisis de evidencia del mundo real. A través de estos estudios, los investigadores pueden determinar la efectividad de las tecnologías de IA para mejorar los resultados de los pacientes y la toma de decisiones clínicas. Además, definir medidas de resultados apropiadas es esencial para evaluar el impacto de las intervenciones de IA en los resultados de los pacientes. Las medidas de resultados como las tasas de mortalidad, la progresión de la enfermedad, la calidad de vida y los costos de la atención médica se pueden utilizar para evaluar la efectividad de las tecnologías de IA para mejorar la prestación de servicios de salud.
6.2. Interpretabilidad y usabilidad
Para ganarse la confianza y la aceptación del sistema sanitario, las tecnologías de IA deben ser interpretables, utilizables y éticamente sólidas. La interpretabilidad garantiza que los modelos de IA expliquen claramente sus decisiones, lo que fomenta la confianza de los profesionales sanitarios, quienes pueden comprender el razonamiento que sustenta las recomendaciones [ 153 ]. La usabilidad se centra en la integración fluida de las herramientas de IA en los flujos de trabajo existentes para todas las partes interesadas. Los principios de diseño centrados en el usuario, con la participación activa de profesionales sanitarios y pacientes durante todo el desarrollo, son cruciales no solo para la usabilidad, sino también para la participación del usuario. Este enfoque colaborativo fomenta un sentido de pertenencia y confianza en la solución de IA, lo que, en última instancia, impulsa una adopción exitosa y mejores resultados para los pacientes.
Además, la interpretabilidad va más allá de simplemente comprender el «porqué» de una decisión de IA. Las técnicas de explicabilidad, como el análisis de importancia de características, los valores LIME (Explicaciones Locales Interpretables y Agnósticas del Modelo) [ 154 ] y SHAP (Explicaciones Aditivas de SHapley) [ 155 ], pueden proporcionar una comprensión más profunda del razonamiento del modelo.
Si bien la interpretabilidad y la usabilidad son cruciales para la aceptación inicial de las soluciones de IA, la participación del usuario desempeña un papel vital para impulsar la confianza a largo plazo y una adopción exitosa [ 156 ]. La participación del usuario se refiere a la interacción continua y la experiencia positiva del usuario con la herramienta de IA. Los principios de diseño centrados en el usuario pueden promover la participación de la siguiente manera:
- Participación de las partes interesadas: A lo largo del proceso de desarrollo, la participación activa de profesionales clínicos, pacientes y otras partes interesadas proporciona información valiosa sobre sus necesidades y expectativas. Este enfoque colaborativo fomenta un sentido de pertenencia con la solución, lo que genera una mayor participación.
- Desarrollo iterativo y ciclos de retroalimentación: El desarrollo de soluciones de IA es un proceso iterativo. Al incorporar la retroalimentación de los usuarios a lo largo de los ciclos de desarrollo, los investigadores pueden perfeccionar la herramienta de IA para satisfacer mejor sus necesidades. Este ciclo de retroalimentación continuo no solo mejora la usabilidad, sino que también fortalece la confianza y la participación del usuario.
- Interfaces intuitivas y visualizaciones claras: Diseñar interfaces claras e intuitivas es esencial para la interacción del usuario. Esto incluye presentar los resultados de la IA de forma fácil de entender e interpretar, incluso para usuarios con conocimientos técnicos limitados. Además, proporcionar visualizaciones claras del razonamiento de la IA puede mejorar aún más la confianza y la interacción del usuario.
6.3. Escalabilidad y mejora continua
La escalabilidad se refiere a la capacidad de los modelos de IA para adaptarse y funcionar eficazmente en diversos entornos sanitarios, poblaciones de pacientes y escenarios clínicos [ 157 ]. Para que un modelo de IA entrenado en un gran hospital universitario tenga un impacto real, debe adaptarse y ofrecer resultados precisos en clínicas más pequeñas con diferentes poblaciones de pacientes y escenarios clínicos. La escalabilidad garantiza que las soluciones de IA se puedan implementar y beneficien a una gama más amplia de profesionales sanitarios y pacientes.
La mejora continua implica la implementación de mecanismos para la monitorización continua, la recopilación de retroalimentación y la mejora iterativa de las soluciones de IA a lo largo del tiempo. Esto puede incluir lo siguiente:
- Vigilancia posterior a la comercialización: seguimiento cercano del rendimiento de las soluciones de IA después de su implementación en entornos del mundo real para identificar problemas imprevistos o áreas de mejora [ 158 ].
- Monitoreo del rendimiento: Seguimiento continuo de la eficacia de la herramienta de IA para lograr los resultados previstos [ 159 ]. Estos datos pueden utilizarse para identificar áreas donde la IA puede optimizarse aún más.
- Actualización de algoritmos en función de nuevos datos y perspectivas: Los algoritmos de IA no son estáticos. A medida que se disponga de nuevos datos o los investigadores adquieran una comprensión más profunda del problema subyacente, los algoritmos pueden actualizarse para mejorar su rendimiento y precisión.
Al priorizar la escalabilidad y la mejora continua, los investigadores y desarrolladores deberían garantizar el éxito y la sostenibilidad a largo plazo de las soluciones de atención médica basadas en IA para abordar los desafíos cambiantes de la atención médica.
7. Consideraciones y desafíos éticos
A medida que la IA continúa mejorando el sector sanitario, plantea importantes consideraciones y desafíos éticos. Esta sección explora el complejo panorama ético que rodea el uso de la IA en la atención sanitaria. Analizaremos las implicaciones de la IA en la privacidad, el consentimiento y el sesgo, analizaremos los desafíos prácticos de su integración, como la seguridad de los datos y la interoperabilidad, y analizaremos la evolución del panorama regulatorio y de cumplimiento normativo. La integración de la IA en la atención sanitaria plantea cuestiones fundamentales sobre los derechos de los pacientes, la gestión de datos y la prestación equitativa de la atención, lo que exige un enfoque reflexivo y refinado para su implementación. La Figura 2 analiza las consideraciones y los desafíos éticos de la IA en la atención sanitaria. Estos temas se abordan con más detalle en las siguientes secciones:

Figura 2. Navegando por las consideraciones y desafíos éticos en la IA en la atención médica.
7.1. Implicaciones éticas de la IA en la atención sanitaria
Las implicaciones éticas de la IA en la atención sanitaria incluyen varias posibilidades, entre ellas las siguientes:
- Preocupaciones sobre la privacidad: Una de las principales preocupaciones éticas en la atención médica con IA es la privacidad de los datos de los pacientes. Los sistemas de IA requieren acceso a grandes conjuntos de datos de pacientes, lo que plantea dudas sobre la seguridad y la confidencialidad de los datos sanitarios sensibles [ 160 ]. Es fundamental garantizar que los datos de los pacientes utilizados en aplicaciones de IA estén anonimizados y almacenados de forma segura. También se necesitan políticas transparentes sobre quién tiene acceso a estos datos y con qué fines.
- Consentimiento informado: El tema del consentimiento informado en la atención médica con IA es complejo y requiere una comunicación clara con los pacientes sobre el uso de sus datos, especialmente con algoritmos de IA que pueden resultar difíciles de comprender para quienes no son expertos. Esto incluye detallar las implicaciones del intercambio de datos, los posibles beneficios y riesgos asociados a la atención médica basada en IA, y el nivel de supervisión humana en las decisiones basadas en IA. Se puede encontrar más información sobre el uso de formularios de consentimiento informado para la IA en medicina, con una guía completa para médicos de urgencias, en [ 161 ].
- Sesgo e imparcialidad: Los sistemas de IA son tan imparciales como los datos con los que se entrenan. Existe el riesgo de que los algoritmos de IA perpetúen los sesgos existentes en los datos de atención médica, lo que puede dar lugar a resultados de tratamiento injustos para ciertos grupos [ 162 ]. Por ejemplo, si un sistema de IA se entrena principalmente con datos de un grupo demográfico específico, su precisión podría ser menor para pacientes fuera de ese grupo. Garantizar que los sistemas de IA se desarrollen y entrenen con diversos conjuntos de datos es crucial para mitigar estos sesgos. Además, la monitorización y la auditoría continuas de los sistemas de IA para detectar resultados sesgados son necesarias para garantizar la imparcialidad en la prestación de servicios de salud.
- Transparencia y rendición de cuentas: La transparencia en los procesos de toma de decisiones de IA es una preocupación ética clave [ 163 ]. Es importante que los proveedores de atención médica y los pacientes comprendan cómo los sistemas de IA hacen sus recomendaciones. Esta transparencia es esencial para generar confianza en los sistemas de IA y para la rendición de cuentas [ 164 ]. En los casos en que las decisiones impulsadas por IA afectan la atención al paciente, es crucial tener mecanismos establecidos para revisar y comprender estas decisiones, en particular en caso de resultados adversos. Un estudio reciente destaca la necesidad de sistemas de IA transparentes y responsables en el PNL natural para abordar el problema de la «caja negra» de los modelos de aprendizaje profundo [ 165 ]. Introduce el marco de explicación y visualización de CNN para información de texto (EVCT), que ofrece soluciones interpretables por humanos para la clasificación de texto con una pérdida mínima de información, alineándose con las recientes demandas de equidad y transparencia en los sistemas de soporte de decisiones impulsados por IA.
En conclusión, si bien la IA presenta importantes oportunidades para mejorar la atención médica, también presenta complejos desafíos éticos que deben abordarse. La privacidad, el consentimiento, los sesgos, la transparencia y la rendición de cuentas son consideraciones cruciales que deben gestionarse cuidadosamente para garantizar el uso responsable y equitativo de la IA en la atención médica.
7.2. Desafíos en la integración de la IA
La integración de la IA en los sistemas sanitarios no está exenta de desafíos. Entre los más destacados se encuentran los relacionados con la seguridad de los datos y la interoperabilidad. Estos desafíos pueden dificultar el uso eficaz y seguro de la IA en entornos sanitarios, y abordarlos es crucial para la adopción exitosa de las tecnologías de IA. Algunos posibles desafíos para la integración de la IA incluyen los siguientes:
- Preocupaciones sobre la seguridad de los datos: Dado que los sistemas de IA en el ámbito sanitario requieren acceso a grandes volúmenes de datos confidenciales de pacientes, garantizar la seguridad de estos datos es fundamental [ 166 ]. El riesgo de filtraciones de datos y ciberataques es una preocupación importante. Estas filtraciones de seguridad pueden dar lugar a la exposición de información confidencial de los pacientes, lo que resulta en violaciones de la privacidad y potencialmente perjudica la confianza entre pacientes y profesionales sanitarios. Implementar medidas robustas de ciberseguridad, como el cifrado, soluciones de almacenamiento seguro de datos y auditorías de seguridad periódicas, es crucial para proteger los datos de los pacientes [ 167 ]. Además, capacitar al personal sanitario sobre las mejores prácticas de seguridad de datos es esencial para la protección contra filtraciones.
- Interoperabilidad entre sistemas: Otro desafío importante en la integración de la IA en la atención médica es el problema de la interoperabilidad: la capacidad de los diferentes sistemas de TI y aplicaciones de software de atención médica para comunicarse, intercambiar datos y usar la información que se ha intercambiado [ 168 ]. Muchos sistemas de atención médica utilizan una variedad de sistemas de registro médico electrónico (EHR) y otras herramientas digitales que pueden no ser compatibles entre sí o con las nuevas tecnologías de IA. Esta falta de interoperabilidad puede dificultar el intercambio fluido de datos de pacientes, reduciendo la efectividad de las herramientas de IA. Desarrollar formatos de datos y protocolos de comunicación estandarizados, así como fomentar la adopción de sistemas interoperables, es vital para superar este desafío [ 169 ].
- Integración con flujos de trabajo clínicos existentes: Integrar la IA en los flujos de trabajo clínicos existentes puede ser un desafío. Los profesionales de la salud pueden necesitar ajustar sus flujos de trabajo para acomodar las herramientas de IA, lo que puede ser un proceso largo y complejo. Garantizar que los sistemas de IA sean fáciles de usar y se alineen con las prácticas clínicas actuales es esencial para facilitar su adopción. La capacitación y el apoyo para los profesionales de la salud en el uso de estos sistemas de IA también son cruciales para una integración exitosa. Por ejemplo, en un estudio reciente, se describe un enfoque de integración de tres niveles del análisis de imágenes basado en IA en los flujos de trabajo de radiología, centrándose en mejorar la automatización e incorporar la retroalimentación del radiólogo para la mejora continua de la IA [ 170 ]. Este enfoque implica visualizar inicialmente los resultados de la IA sin generar nuevos registros de pacientes. Permite el almacenamiento de los resultados generados por la IA en los sistemas institucionales y equipa a los radiólogos con herramientas para refinar las inferencias de la IA para el reentrenamiento periódico. Esta metodología se ejemplificó en un estudio de caso sobre la detección de metástasis cerebrales, donde la entrada del radiólogo redujo sustancialmente los falsos positivos a través del reentrenamiento iterativo con un conjunto de datos ampliado.
- Calidad y cantidad de datos: La eficacia de los sistemas de IA depende en gran medida de la calidad y la cantidad de los datos con los que se entrenan. La inconsistencia, incompleto o impreciso de los datos puede provocar un rendimiento deficiente de la IA. Por lo tanto, garantizar la recopilación de datos de pacientes completos y de alta calidad constituye un reto importante en la integración de la IA [ 171 ]. La estandarización de los métodos de recopilación de datos y la aplicación de procesos rigurosos de curación de datos son pasos esenciales para abordar este problema.
7.3. Cuestiones regulatorias y de cumplimiento
La integración de la IA en la atención médica plantea importantes problemas regulatorios y de cumplimiento normativo. Gestionar este complejo panorama es crucial para garantizar que las aplicaciones de IA en la atención médica sean seguras, eficaces y éticamente correctas. Esta subsección analiza los principales desafíos regulatorios y de cumplimiento normativo asociados con la IA en la atención médica.
El marco regulatorio para la IA en la atención médica aún está evolucionando. Distintos países y regiones tienen diferentes estándares y directrices para el uso de la IA en entornos médicos [ 172 , 173 ]. Por ejemplo, en Estados Unidos, la Administración de Alimentos y Medicamentos (FDA) trabaja activamente para establecer directrices claras para la IA y los dispositivos médicos basados en aprendizaje automático [ 174 ]. Garantizar el cumplimiento de estas regulaciones, que a menudo están en constante cambio, es un desafío para los desarrolladores de IA y los proveedores de atención médica. Mantenerse al día con estos desarrollos y comprender su relevancia para las aplicaciones de IA es esencial.
Los sistemas basados en IA utilizados en el ámbito sanitario suelen requerir la aprobación de los organismos reguladores [ 175 ]. Este proceso puede ser largo y complejo, ya que implica pruebas y validación rigurosas de los modelos de IA. Demostrar la seguridad y la eficacia de los sistemas de IA conforme a los estándares regulatorios supone un reto importante, especialmente dada la naturaleza dinámica y evolutiva de los algoritmos de IA. Los organismos reguladores se centran cada vez más en las implicaciones éticas de la IA, incluyendo las preocupaciones sobre la privacidad, los sesgos y la transparencia. Garantizar que los sistemas de IA cumplan con estos estándares éticos y no comprometan la seguridad del paciente es un aspecto clave del cumplimiento normativo.
El cumplimiento de las leyes de protección de datos y privacidad es otro desafío importante. Leyes como el Reglamento General de Protección de Datos (RGPD) en la Unión Europea y la Ley de Portabilidad y Responsabilidad del Seguro Médico (HIPAA) en Estados Unidos imponen requisitos estrictos para el manejo de datos de pacientes [ 176 ]. Los sistemas de IA que procesan datos de pacientes deben cumplir con estas leyes, lo que implica implementar medidas sólidas de protección de datos y garantizar que los datos de los pacientes se utilicen de forma legal y transparente.
Por último, y de forma crucial, el cumplimiento normativo de la IA en el ámbito sanitario va más allá de una simple aprobación inicial. Exige una supervisión y una elaboración de informes continuos para garantizar el cumplimiento continuo de los estándares. Esto implica auditorías periódicas, las actualizaciones necesarias de los algoritmos de IA para garantizar su correcto funcionamiento y la notificación inmediata de cualquier evento adverso o discrepancia a los organismos reguladores.
8. El futuro de la IA en la atención médica
La rápida evolución de la IA promete un futuro transformador para la atención médica. Esta sección final de este artículo analiza las tendencias emergentes y las posibles aplicaciones de la IA en la atención médica, examinando cómo podrían influir en los resultados de los pacientes y en la prestación general de los servicios de salud. También exploraremos el papel de la IA en la respuesta a crisis sanitarias globales, como las pandemias, y su impacto en las estrategias de salud pública.
La Tabla 5 describe detalladamente las tendencias emergentes y los posibles impactos de la IA en la atención médica. Las secciones posteriores profundizan en el análisis y la comprensión de estas tendencias.
Tabla 5. Tendencias emergentes e impactos potenciales de la IA en la atención médica.

8.1. Aplicaciones de atención médica personalizadas
La investigación futura debe seguir priorizando las aplicaciones de atención médica personalizada. Las posibles direcciones futuras en este ámbito incluyen lo siguiente:
- Medicina personalizada: Una de las tendencias más prometedoras en la atención médica con IA es la transición hacia una medicina más personalizada [ 177 ]. La capacidad de la IA para analizar grandes cantidades de datos genéticos, de salud y de estilo de vida permitirá el desarrollo de tratamientos más precisos y eficaces, adaptados a cada perfil de paciente. Este enfoque personalizado puede mejorar los resultados del tratamiento y reducir los efectos secundarios.
- Herramientas basadas en IA para la monitorización de la salud y el sueño: Las investigaciones futuras deberían explorar el desarrollo y la validación de herramientas y algoritmos basados en IA para el diagnóstico, la monitorización y la gestión de problemas de salud y trastornos del sueño [ 178 ]. Esto incluye el uso del aprendizaje automático para analizar datos de dispositivos portátiles, como patrones de sueño, variabilidad de la frecuencia cardíaca y niveles de actividad. Estos análisis pueden, por ejemplo, ayudar a detectar anomalías como la apnea del sueño y personalizar las recomendaciones de tratamiento según los perfiles de sueño individuales.
- Longevidad y envejecimiento: Al aprovechar el poder del análisis predictivo, la IA puede explorar vastos conjuntos de datos para descubrir biomarcadores del envejecimiento y ofrecer estrategias personalizadas para ralentizar o incluso revertir el proceso de envejecimiento [ 179 ]. Esto incluye el aprovechamiento de la IA para intervenciones genómicas, donde podría guiar la edición de genes asociados con los mecanismos de envejecimiento, mejorando la reparación celular, la resiliencia y la longevidad. El potencial de la IA se extiende al campo del descubrimiento y la reutilización de fármacos, donde puede acelerar la identificación de compuestos con efectos antienvejecimiento [ 180 ]. Además, la integración de la IA en la atención médica promete un cambio de paradigma hacia la medicina preventiva, enfatizando la detección temprana y la intervención en los deterioros relacionados con la edad.
8.2. Tecnologías de tratamiento mejoradas
La investigación futura debería centrarse en tecnologías basadas en IA para mejorar las metodologías de tratamiento. Algunas posibles líneas de investigación futuras incluyen las siguientes:
- IA en el descubrimiento y desarrollo de fármacos: La IA está llamada a desempeñar un papel importante en la aceleración del descubrimiento y desarrollo de fármacos [ 181 ]. Al analizar rápidamente datos moleculares y clínicos, la IA tiene el potencial de identificar posibles fármacos candidatos mucho más rápido que los métodos tradicionales. Esta aceleración podría reducir significativamente el tiempo y el coste asociados a la comercialización de nuevos fármacos.
- Robótica avanzada en cirugía y rehabilitación: Se prevé un mayor avance en el uso de la robótica impulsada por IA en cirugía y rehabilitación [ 182 ]. Los sistemas robóticos, guiados por algoritmos de IA, podrían realizar cirugías complejas con alta precisión, reduciendo los riesgos y mejorando los resultados de los pacientes. En rehabilitación, se prevé que los exoesqueletos y prótesis impulsados por IA ofrezcan mayor movilidad e independencia a los pacientes.
- Aceleradores de hardware de IA: A medida que crecen las aplicaciones de IA en el sector sanitario, aumenta la demanda de capacidades de procesamiento eficientes. Los aceleradores de hardware de IA, como las GPU, las TPU y las FPGA, optimizan el rendimiento de los modelos de IA, lo que permite el procesamiento de datos médicos en tiempo real con una latencia mínima. La integración de estos aceleradores en dispositivos médicos permite un diagnóstico, una planificación del tratamiento y un análisis más rápidos, mejorando así los resultados de la atención al paciente. El desarrollo de aceleradores de hardware de IA específicos y adaptados a las necesidades del sector sanitario es una prometedora línea de futuro para mejorar la eficiencia y la accesibilidad de las soluciones sanitarias basadas en IA.
- Imágenes médicas mejoradas por IA: Es probable que los futuros avances en IA produzcan técnicas de imágenes médicas aún más avanzadas [ 183 ]. Estos avances podrían proporcionar imágenes más claras y detalladas y permitir la detección temprana de enfermedades, e incluso identificar riesgos para la salud antes de que aparezcan los síntomas.
- Integración de la IA con el IoT y los wearables: La integración de la IA con el Internet de las Cosas (IoT) y la tecnología wearable es una tendencia emergente [ 184 ]. Esta combinación podría dar lugar a sistemas de monitorización de la salud en tiempo real que no solo monitoreen los datos de salud, sino que también proporcionen recomendaciones y alertas proactivas. La IA también puede integrarse en las tecnologías wearables existentes para proporcionar más información sobre la salud y el rendimiento [ 185 ].
8.3. Optimización del sistema de salud
Al orientar las investigaciones futuras, se debe hacer hincapié en la optimización del sistema de atención de salud, que puede incluir lo siguiente:
- Mejorar los resultados de los pacientes y la eficiencia del sistema: El potencial transformador de la IA en la atención médica puede revolucionar la atención al paciente y la eficiencia del sistema. Las futuras aplicaciones de la IA buscan detectar enfermedades de forma más temprana, personalizar los tratamientos y personalizar significativamente la atención al paciente, lo que se traduce en mejores tiempos de recuperación y una reducción de las tasas de mortalidad. El papel de la IA se extiende a la optimización de los recursos sanitarios, la reducción de costes y la mejora de la accesibilidad a la atención, especialmente para las comunidades marginadas [ 186 ]. Además, la IA apoyará a los profesionales sanitarios al optimizar la toma de decisiones, lo que promete mejoras equitativas en la salud y un sistema de prestación de servicios de salud más eficiente.
- Sistemas de monitoreo de la salud global: La importancia de la IA para abordar pandemias y emergencias de salud global se reconoce cada vez más como crucial [ 187 ]. Al integrar y analizar diversos flujos de datos, la IA es experta en detectar rápidamente la aparición de brotes de enfermedades, proyectar su propagación y guiar intervenciones efectivas de salud pública. Durante la pandemia de COVID-19, se utilizaron modelos impulsados por IA para predecir la trayectoria de la enfermedad, lo que demuestra el potencial de la IA para abordar las complejidades de la gestión de pandemias [ 188 ]. Además, las capacidades de la IA se extienden a la mejora de las estrategias de salud pública, permitiendo el desarrollo y la difusión acelerados de vacunas y soluciones terapéuticas en tiempos de crisis.
8.4. Gestión de datos
Reconociendo el papel crucial de la gestión de datos, la investigación futura debería priorizar su avance. La gestión de datos implica lo siguiente:
- Abordar la escasez de datos: La escasez de datos etiquetados en el ámbito sanitario plantea un reto importante para el desarrollo de la IA, especialmente en áreas como la investigación de enfermedades raras, donde los datos son inherentemente limitados. Una solución práctica a este problema es la implementación de técnicas de aprendizaje semisupervisadas y débilmente supervisadas [ 189 ]. Al utilizar una combinación de un pequeño conjunto de datos etiquetados y un mayor volumen de datos no etiquetados, estos métodos mejoran la eficiencia de aprendizaje de la IA a partir de información mínima, ofreciendo una estrategia viable para avanzar en la investigación y el tratamiento en campos donde los conjuntos de datos etiquetados completos son escasos. Sin embargo, para ciertas aplicaciones en el ámbito sanitario, incluso obtener una pequeña cantidad de datos etiquetados puede resultar difícil. En tales casos, las técnicas emergentes en el campo del aprendizaje automático ofrecen posibilidades interesantes.
Aprendizaje de pocas pruebas: Este método requiere solo una pequeña cantidad de ejemplos etiquetados para un nuevo concepto. Esto podría ser beneficioso en situaciones donde es posible obtener incluso una pequeña cantidad de datos etiquetados para una enfermedad rara. Al aprender de estos pocos ejemplos, el modelo podría generalizarse a casos similares [ 190 , 191 ].
Aprendizaje de disparo cero (ZSL): En teoría, el ZSL podría permitir que los modelos de IA aprendan sobre nuevas enfermedades o afecciones médicas incluso sin datos etiquetados para esos casos específicos. El ZSL aprovecha el conocimiento existente y las relaciones entre conceptos para realizar predicciones para categorías desconocidas. Si bien el ZSL aún está en desarrollo, es prometedor para aplicaciones sanitarias donde los datos son extremadamente limitados [ 192 ].
Metaaprendizaje: Este enfoque se centra en el entrenamiento de modelos para que aprendan a aprender eficientemente. Un modelo de metaaprendizaje podría entrenarse en diversas tareas relacionadas con la atención médica con conjuntos de datos limitados para cada tarea. Este conocimiento adquirido sobre el aprendizaje podría aplicarse a problemas médicos nuevos e inéditos con datos mínimos, lo que podría mejorar el rendimiento [ 193 ].
- Garantizar la versatilidad de los modelos: Lograr la versatilidad de los modelos de IA es esencial para su aplicación eficaz en la diversidad de entornos sanitarios y demografías de pacientes. Técnicas como la adaptación de dominios y el aprendizaje por transferencia destacan como soluciones eficaces, ya que permiten que los modelos de IA entrenados con un conjunto de datos se ajusten y funcionen con precisión en otro con poca necesidad de reentrenamiento [ 194 ]. Esta capacidad es especialmente valiosa en el ámbito sanitario, donde las características de los pacientes, los perfiles de las enfermedades y las respuestas al tratamiento pueden variar considerablemente [ 195 ]. Al fomentar dicha adaptabilidad, estas técnicas garantizan que la IA pueda implementarse de forma más universal, mejorando su eficacia y utilidad para un amplio espectro de pacientes.
8.5. Consideraciones éticas y fomento de la confianza
Reconociendo la importancia de las consideraciones éticas y el fomento de la confianza, la investigación futura debería centrarse en estos aspectos. Las consideraciones éticas y el fomento de la confianza implican lo siguiente:
- Garantizar la privacidad de los datos: Abordar las preocupaciones sobre la privacidad de los datos en el ámbito sanitario se ha vuelto cada vez más crucial con el auge de las aplicaciones de IA. Una solución ejemplar a este desafío es el aprendizaje federado, un novedoso enfoque de entrenamiento de modelos de IA que permite a los algoritmos aprender de los datos almacenados en servidores locales de diferentes instituciones sanitarias sin necesidad de compartirlos directamente [ 196 ]. Este método mejora significativamente la privacidad y la seguridad, y ofrece una ventaja estratégica en el sector sanitario, donde la sensibilidad y la confidencialidad de los datos de los pacientes son de suma importancia.
- Aceptación de las partes interesadas: Garantizar la confianza y la aceptación entre las partes interesadas es fundamental para la integración exitosa de la IA en las prácticas de atención médica [ 197 ]. Esto abarca no solo a pacientes y médicos, sino también a legisladores, organismos reguladores, administradores de atención médica y otras partes relevantes. Los pacientes pueden expresar inquietudes con respecto a la confiabilidad y la rendición de cuentas de los procesos de toma de decisiones impulsados por la IA. Por lo tanto, la comunicación transparente sobre el papel de la IA en los planes de tratamiento y los beneficios potenciales que ofrece es esencial para fomentar la aceptación del paciente. De manera similar, los médicos pueden tener reservas sobre confiar a los algoritmos de IA responsabilidades de toma de decisiones, temiendo la pérdida de autonomía o juicio profesional, así como dudando de la precisión de las decisiones de IA. Establecer programas de capacitación integrales y marcos colaborativos que empoderen a los médicos para comprender y validar las herramientas de IA de manera efectiva puede mitigar estas inquietudes. Además, generar confianza se extiende a la participación de las partes interesadas, como legisladores, organismos reguladores y administradores de atención médica. La transparencia en el desarrollo e implementación de la IA, junto con una comunicación clara sobre las consideraciones éticas, legales y regulatorias, es crucial para ganar la confianza de las partes interesadas. Establecer marcos de gobernanza sólidos que aborden estas preocupaciones puede mejorar la confianza en los sistemas de IA y garantizar la rendición de cuentas.
- Generando confianza con IA Explicable: La IA Explicable (XAI) busca que los procesos de toma de decisiones basados en IA sean transparentes y comprensibles para los humanos, un aspecto crucial para las aplicaciones clínicas [ 198 ]. Al proporcionar información sobre cómo los modelos de IA llegan a sus conclusiones, la XAI fomenta la confianza entre los profesionales sanitarios y los pacientes, garantizando que las decisiones basadas en IA estén bien fundamentadas y sean éticamente correctas. Esta transparencia es vital para integrar la IA en decisiones sanitarias sensibles, donde comprender la lógica de las recomendaciones de IA puede tener un impacto significativo en la atención y los resultados del paciente.
En resumen, el futuro de la IA en la atención médica es prometedor y está lleno de posibilidades. Si bien persisten desafíos, especialmente en términos de ética, regulación e integración, los beneficios potenciales son inmensos. A medida que la tecnología de IA continúa evolucionando, promete revolucionar la atención médica, haciéndola más personalizada, eficiente y adaptable a las necesidades de salud globales.
9. Conclusiones
Este artículo ha analizado a fondo el importante papel que ha desempeñado la IA en la revolución de la atención médica. En diversos ámbitos, como la toma de decisiones clínicas, las operaciones hospitalarias, la imagenología médica, el diagnóstico y la atención al paciente mediante tecnologías wearables y asistentes virtuales, la IA ha demostrado su impacto transformador. Al permitir una mayor precisión diagnóstica, facilitar tratamientos personalizados y optimizar la eficiencia operativa, la IA promete transformar el panorama de la atención médica.
Sin embargo, junto con estos avances, la implementación de la IA en la atención médica también plantea importantes consideraciones éticas. Las preocupaciones en torno a la privacidad de los datos, el consentimiento y el sesgo exigen una integración cuidadosa y el cumplimiento de las normas regulatorias. Equilibrar los beneficios potenciales de la IA con las consideraciones éticas es fundamental para garantizar su uso responsable y eficaz en entornos sanitarios. Además, el acceso equitativo y la asequibilidad son pilares fundamentales para el futuro.
De cara al futuro, la IA ofrece un inmenso potencial para la medicina personalizada, el descubrimiento avanzado de fármacos y la respuesta a las crisis sanitarias globales. Al aprovechar las tecnologías de IA, la atención sanitaria puede ser más eficiente, basada en datos y centrada en el paciente. Sin embargo, materializar este potencial requiere un esfuerzo conjunto de diversas partes interesadas, como desarrolladores de tecnología, profesionales sanitarios, legisladores y pacientes.
thank you very much
Me gustaMe gusta